WARNING:
JavaScript is turned OFF. None of the links on this concept map will
work until it is reactivated.
If you need help turning JavaScript On, click here.
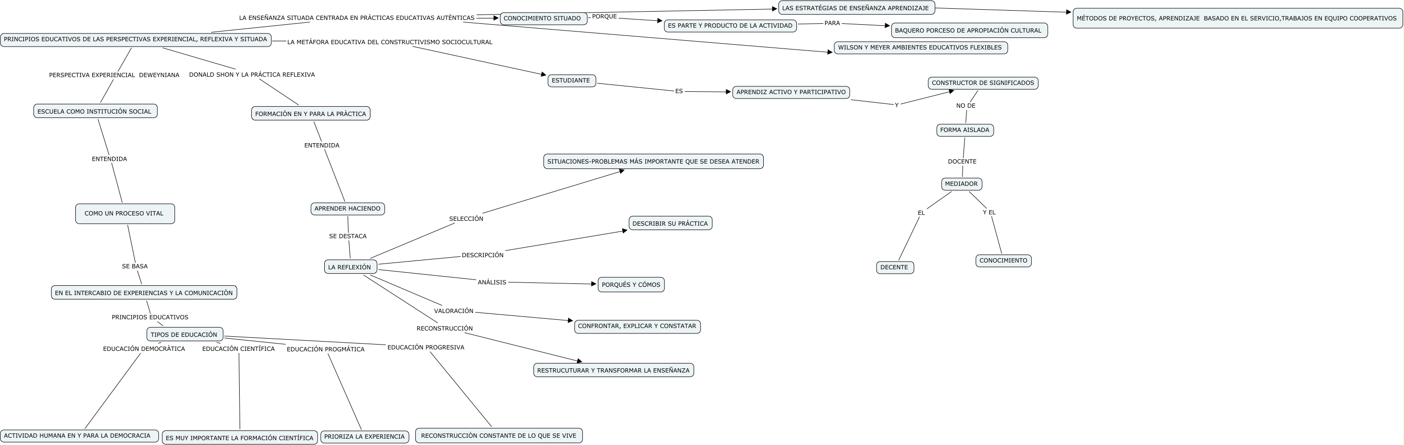
Este Cmap, tiene información relacionada con: CAPITULO 1, PRINCIPIOS EDUCATIVOS DE LAS PERSPECTIVAS EXPERIENCIAL, REFLEXIVA Y SITUADA LA METÁFORA EDUCATIVA DEL CONSTRUCTIVISMO SOCIOCULTURAL ESTUDIANTE, PRINCIPIOS EDUCATIVOS DE LAS PERSPECTIVAS EXPERIENCIAL, REFLEXIVA Y SITUADA DONALD SHON Y LA PRÁCTICA REFLEXIVA FORMACIÒN EN Y PARA LA PRÀCTICA, TIPOS DE EDUCACIÓN EDUCACIÓN CIENTÍFICA ES MUY IMPORTANTE LA FORMACIÓN CIENTÍFICA, LA REFLEXIÓN DESCRIPCIÓN DESCRIBIR SU PRÁCTICA, TIPOS DE EDUCACIÓN EDUCACIÓN PROGMÁTICA PRIORIZA LA EXPERIENCIA, LAS ESTRATÉGIAS DE ENSEÑANZA APRENDIZAJE ???? MÉTODOS DE PROYECTOS, APRENDIZAJE BASADO EN EL SERVICIO,TRABAJOS EN EQUIPO COOPERATIVOS, PRINCIPIOS EDUCATIVOS DE LAS PERSPECTIVAS EXPERIENCIAL, REFLEXIVA Y SITUADA LA ENSEÑANZA SITUADA CENTRADA EN PRÁCTICAS EDUCATIVAS AUTÈNTICAS CONOCIMIENTO SITUADO, TIPOS DE EDUCACIÓN EDUCACIÓN DEMOCRÀTICA ACTIVIDAD HUMANA EN Y PARA LA DEMOCRACIA, ESTUDIANTE ES APRENDIZ ACTIVO Y PARTICIPATIVO, LA REFLEXIÓN ANÁLISIS PORQUÉS Y CÓMOS, TIPOS DE EDUCACIÓN EDUCACIÓN PROGRESIVA RECONSTRUCCIÒN CONSTANTE DE LO QUE SE VIVE, CONOCIMIENTO SITUADO PORQUE ES PARTE Y PRODUCTO DE LA ACTIVIDAD, PRINCIPIOS EDUCATIVOS DE LAS PERSPECTIVAS EXPERIENCIAL, REFLEXIVA Y SITUADA PERSPECTIVA EXPERIENCIAL DEWEYNIANA ESCUELA COMO INSTITUCIÓN SOCIAL, FORMACIÒN EN Y PARA LA PRÀCTICA ENTENDIDA APRENDER HACIENDO, EN EL INTERCABIO DE EXPERIENCIAS Y LA COMUNICACIÒN PRINCIPIOS EDUCATIVOS TIPOS DE EDUCACIÓN, APRENDIZ ACTIVO Y PARTICIPATIVO Y CONSTRUCTOR DE SIGNIFICADOS, LA REFLEXIÓN RECONSTRUCCIÓN RESTRUCUTURAR Y TRANSFORMAR LA ENSEÑANZA, PRINCIPIOS EDUCATIVOS DE LAS PERSPECTIVAS EXPERIENCIAL, REFLEXIVA Y SITUADA LA ENSEÑANZA SITUADA CENTRADA EN PRÁCTICAS EDUCATIVAS AUTÈNTICAS LAS ESTRATÉGIAS DE ENSEÑANZA APRENDIZAJE, MEDIADOR EL DECENTE, APRENDER HACIENDO SE DESTACA LA REFLEXIÓN