WARNING:
JavaScript is turned OFF. None of the links on this concept map will
work until it is reactivated.
If you need help turning JavaScript On, click here.
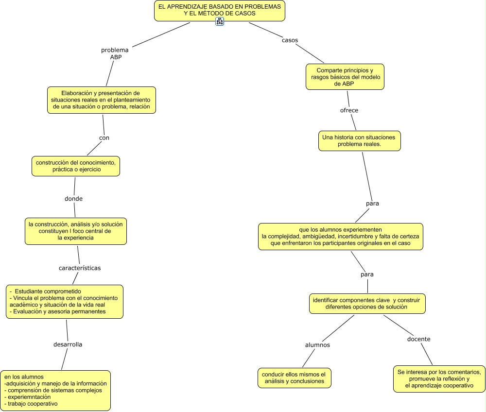
Este Cmap, tiene información relacionada con: capítulo 3, EL APRENDIZAJE BASADO EN PROBLEMAS Y EL MÉTODO DE CASOS problema ABP Elaboración y presentación de situaciones reales en el planteamiento de una situación o problema, relación, la construcción, análisis y/o solución constituyen l foco central de la experiencia características - Estudiante comprometido - Vincula el problema con el conocimiento académico y situación de la vida real - Evaluación y asesoria permanentes, Comparte principios y rasgos básicos del modelo de ABP ofrece Una historia con situaciones problema reales., - Estudiante comprometido - Vincula el problema con el conocimiento académico y situación de la vida real - Evaluación y asesoria permanentes desarrolla en los alumnos -adquisición y manejo de la información - comprensión de sistemas complejos - experiemntación - trabajo cooperativo, identificar componentes clave y construir diferentes opciones de solución docente Se interesa por los comentarios, promueve la reflexión y el aprendizaje cooperativo, construcción del conocimiento, práctica o ejercicio donde la construcción, análisis y/o solución constituyen l foco central de la experiencia, Elaboración y presentación de situaciones reales en el planteamiento de una situación o problema, relación con construcción del conocimiento, práctica o ejercicio, que los alumnos experiementen la complejidad, ambigüedad, incertidumbre y falta de certeza que enfrentaron los participantes originales en el caso para identificar componentes clave y construir diferentes opciones de solución, EL APRENDIZAJE BASADO EN PROBLEMAS Y EL MÉTODO DE CASOS casos Comparte principios y rasgos básicos del modelo de ABP, Una historia con situaciones problema reales. para que los alumnos experiementen la complejidad, ambigüedad, incertidumbre y falta de certeza que enfrentaron los participantes originales en el caso, identificar componentes clave y construir diferentes opciones de solución alumnos conducir ellos mismos el análisis y conclusiones