WARNING:
JavaScript is turned OFF. None of the links on this concept map will
work until it is reactivated.
If you need help turning JavaScript On, click here.
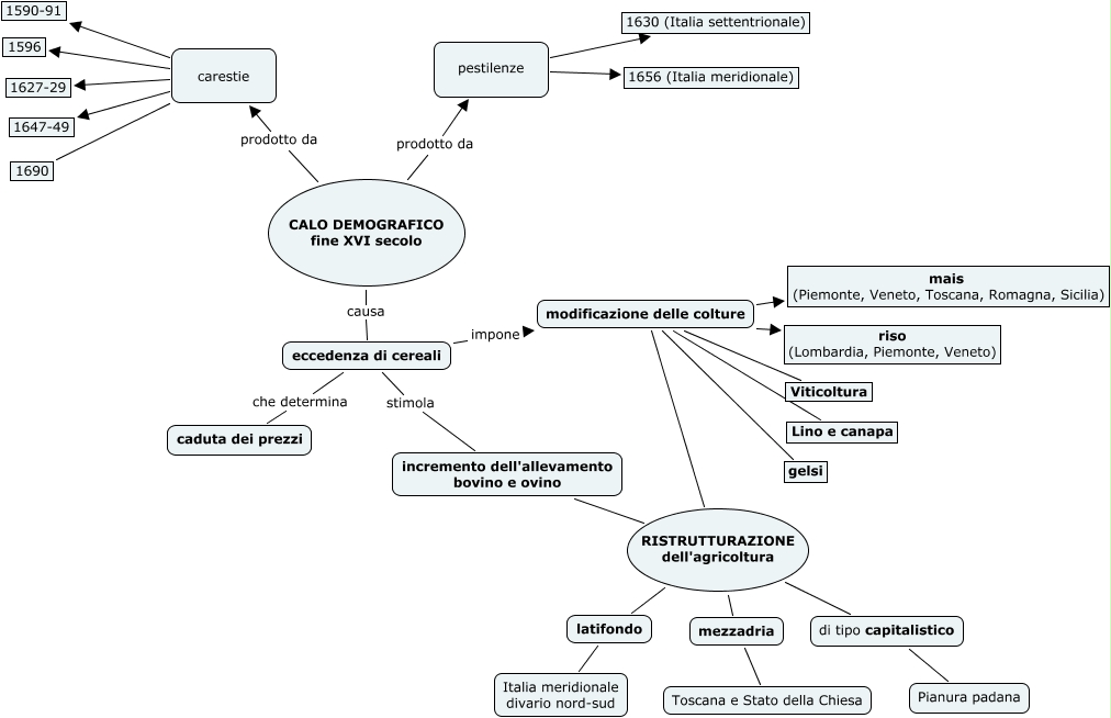
Questa Cmap, creata con IHMC CmapTools, contiene informazioni relative a: Trasformazione dell'agricoltura italiana nel XVII secolo, mezzadria Toscana e Stato della Chiesa, modificazione delle colture RISTRUTTURAZIONE dell'agricoltura, carestie 1647-49, modificazione delle colture Lino e canapa, eccedenza di cereali che determina caduta dei prezzi, RISTRUTTURAZIONE dell'agricoltura mezzadria, CALO DEMOGRAFICO fine XVI secolo prodotto da pestilenze, modificazione delle colture Viticoltura, carestie 1627-29, latifondo Italia meridionale divario nord-sud, carestie 1590-91, di tipo capitalistico Pianura padana, modificazione delle colture mais (Piemonte, Veneto, Toscana, Romagna, Sicilia), carestie 1596, pestilenze 1630 (Italia settentrionale), pestilenze 1656 (Italia meridionale), incremento dell'allevamento bovino e ovino RISTRUTTURAZIONE dell'agricoltura, carestie 1690, modificazione delle colture gelsi, modificazione delle colture riso (Lombardia, Piemonte, Veneto)