WARNING:
JavaScript is turned OFF. None of the links on this concept map will
work until it is reactivated.
If you need help turning JavaScript On, click here.
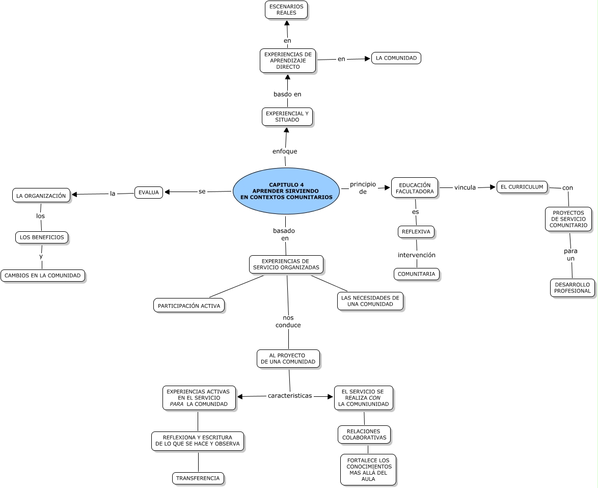
Este Cmap, tiene información relacionada con: CAPITULO 4, EXPERIENCIAS DE APRENDIZAJE DIRECTO en LA COMUNIDAD, LA ORGANIZACIÓN los LOS BENEFICIOS, EL CURRICULUM con PROYECTOS DE SERVICIO COMUNITARIO, PROYECTOS DE SERVICIO COMUNITARIO para un DESARROLLO PROFESIONAL, AL PROYECTO DE UNA COMUNIDAD caracteristicas EL SERVICIO SE REALIZA CON LA COMUNIUNIDAD, EVALUA la LA ORGANIZACIÓN, EDUCACIÓN FACULTADORA es REFLEXIVA, LOS BENEFICIOS y CAMBIOS EN LA COMUNIDAD, LAS NECESIDADES DE UNA COMUNIDAD ???? EXPERIENCIAS DE SERVICIO ORGANIZADAS, EXPERIENCIAS DE APRENDIZAJE DIRECTO en ESCENARIOS REALES, AL PROYECTO DE UNA COMUNIDAD caracteristicas EXPERIENCIAS ACTIVAS EN EL SERVICIO PARA LA COMUNIDAD, EDUCACIÓN FACULTADORA vincula EL CURRICULUM, EXPERIENCIAL Y SITUADO basdo en EXPERIENCIAS DE APRENDIZAJE DIRECTO, EXPERIENCIAS DE SERVICIO ORGANIZADAS nos conduce AL PROYECTO DE UNA COMUNIDAD, REFLEXIVA intervención COMUNITARIA, CAPITULO 4 APRENDER SIRVIENDO EN CONTEXTOS COMUNITARIOS se EVALUA, CAPITULO 4 APRENDER SIRVIENDO EN CONTEXTOS COMUNITARIOS principio de EDUCACIÓN FACULTADORA, EL SERVICIO SE REALIZA CON LA COMUNIUNIDAD ???? RELACIONES COLABORATIVAS, PARTICIPACIÓN ACTIVA ???? EXPERIENCIAS DE SERVICIO ORGANIZADAS, REFLEXIONA Y ESCRITURA DE LO QUE SE HACE Y OBSERVA ???? TRANSFERENCIA