WARNING:
JavaScript is turned OFF. None of the links on this concept map will
work until it is reactivated.
If you need help turning JavaScript On, click here.
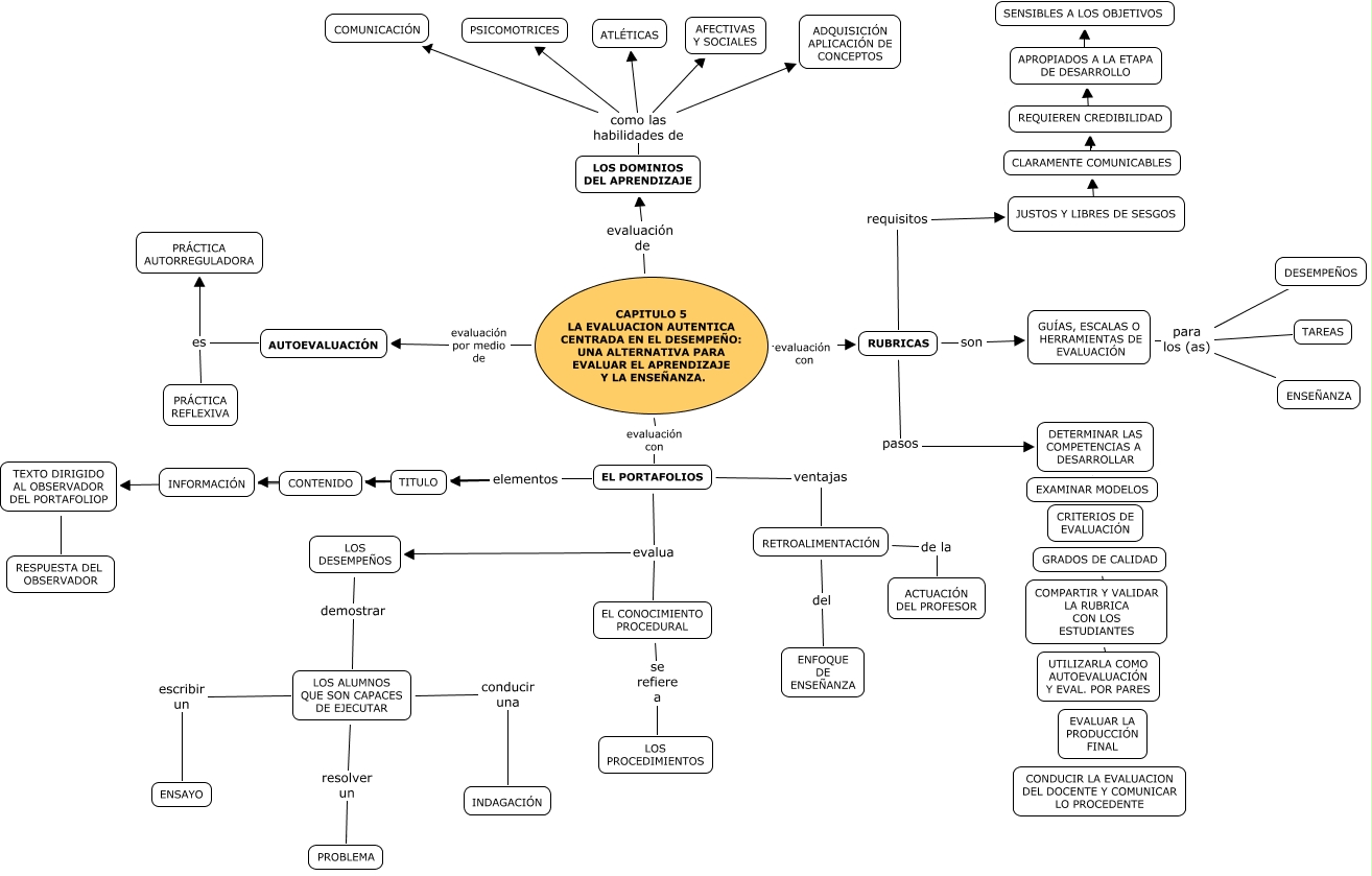
Este Cmap, tiene información relacionada con: CAPITULO 5, REQUIEREN CREDIBILIDAD ???? APROPIADOS A LA ETAPA DE DESARROLLO, AUTOEVALUACIÓN es PRÁCTICA REFLEXIVA, JUSTOS Y LIBRES DE SESGOS ???? CLARAMENTE COMUNICABLES, EL PORTAFOLIOS elementos CONTENIDO, LOS DOMINIOS DEL APRENDIZAJE como las habilidades de COMUNICACIÓN, LOS DOMINIOS DEL APRENDIZAJE como las habilidades de ADQUISICIÓN APLICACIÓN DE CONCEPTOS, LOS DOMINIOS DEL APRENDIZAJE como las habilidades de AFECTIVAS Y SOCIALES, LOS ALUMNOS QUE SON CAPACES DE EJECUTAR resolver un PROBLEMA, EL CONOCIMIENTO PROCEDURAL se refiere a LOS PROCEDIMIENTOS, RUBRICAS son GUÍAS, ESCALAS O HERRAMIENTAS DE EVALUACIÓN, RETROALIMENTACIÓN de la ACTUACIÓN DEL PROFESOR, EL PORTAFOLIOS elementos TITULO, EL PORTAFOLIOS evalua LOS DESEMPEÑOS, COMPARTIR Y VALIDAR LA RUBRICA CON LOS ESTUDIANTES ???? UTILIZARLA COMO AUTOEVALUACIÓN Y EVAL. POR PARES, CAPITULO 5 LA EVALUACION AUTENTICA CENTRADA EN EL DESEMPEÑO: UNA ALTERNATIVA PARA EVALUAR EL APRENDIZAJE Y LA ENSEÑANZA. evaluación por medio de AUTOEVALUACIÓN, EXAMINAR MODELOS ???? CRITERIOS DE EVALUACIÓN, TEXTO DIRIGIDO AL OBSERVADOR DEL PORTAFOLIOP ???? RESPUESTA DEL OBSERVADOR, CAPITULO 5 LA EVALUACION AUTENTICA CENTRADA EN EL DESEMPEÑO: UNA ALTERNATIVA PARA EVALUAR EL APRENDIZAJE Y LA ENSEÑANZA. evaluación con RUBRICAS, RUBRICAS requisitos JUSTOS Y LIBRES DE SESGOS, LOS DOMINIOS DEL APRENDIZAJE como las habilidades de PSICOMOTRICES