WARNING:
JavaScript is turned OFF. None of the links on this concept map will
work until it is reactivated.
If you need help turning JavaScript On, click here.
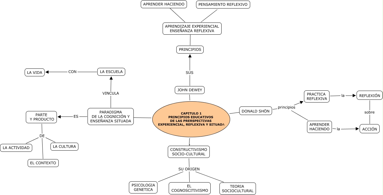
Este Cmap, tiene información relacionada con: CAPITULO 1, PARTE Y PRODUCTO DE EL CONTEXTO, PARADIGMA DE LA COGNICIÓN Y ENSEÑANZA SITUADA ES PARTE Y PRODUCTO, PARADIGMA DE LA COGNICIÓN Y ENSEÑANZA SITUADA VINCULA LA ESCUELA, CAPITULO 1 PRINCIPIOS EDUCATIVOS DE LAS PRERSPECTIVAS EXPERIENCIAL, REFLEXIVA Y SITUADA DONALD SHÖN, LA ESCUELA CON LA VIDA, APRENDIZAJE EXPERIENCIAL ENSEÑANZA REFLEXIVA PENSAMIENTO REFLEXIVO, CONSTRUCTIVISMO SOCIO-CULTURAL SU ORIGEN EL COGNOSCITIVISMO, APRENDIZAJE EXPERIENCIAL ENSEÑANZA REFLEXIVA APRENDER HACIENDO, CAPITULO 1 PRINCIPIOS EDUCATIVOS DE LAS PRERSPECTIVAS EXPERIENCIAL, REFLEXIVA Y SITUADA ???? CONSTRUCTIVISMO SOCIO-CULTURAL, REFLEXIÓN sobre ACCIÓN, CAPITULO 1 PRINCIPIOS EDUCATIVOS DE LAS PRERSPECTIVAS EXPERIENCIAL, REFLEXIVA Y SITUADA PARADIGMA DE LA COGNICIÓN Y ENSEÑANZA SITUADA, CAPITULO 1 PRINCIPIOS EDUCATIVOS DE LAS PRERSPECTIVAS EXPERIENCIAL, REFLEXIVA Y SITUADA JOHN DEWEY, APRENDER HACIENDO principios PRACTICA REFLEXIVA, PARTE Y PRODUCTO DE LA ACTIVIDAD, CONSTRUCTIVISMO SOCIO-CULTURAL SU ORIGEN TEORIA SOCIOCULTURAL, DONALD SHÖN principios PRACTICA REFLEXIVA, PARTE Y PRODUCTO DE LA CULTURA, PRINCIPIOS ???? APRENDIZAJE EXPERIENCIAL ENSEÑANZA REFLEXIVA, CONSTRUCTIVISMO SOCIO-CULTURAL SU ORIGEN PSICOLOGIA GENETICA, CAPITULO 1 PRINCIPIOS EDUCATIVOS DE LAS PRERSPECTIVAS EXPERIENCIAL, REFLEXIVA Y SITUADA CONSTRUCTIVISMO SOCIO-CULTURAL