WARNING:
JavaScript is turned OFF. None of the links on this concept map will
work until it is reactivated.
If you need help turning JavaScript On, click here.
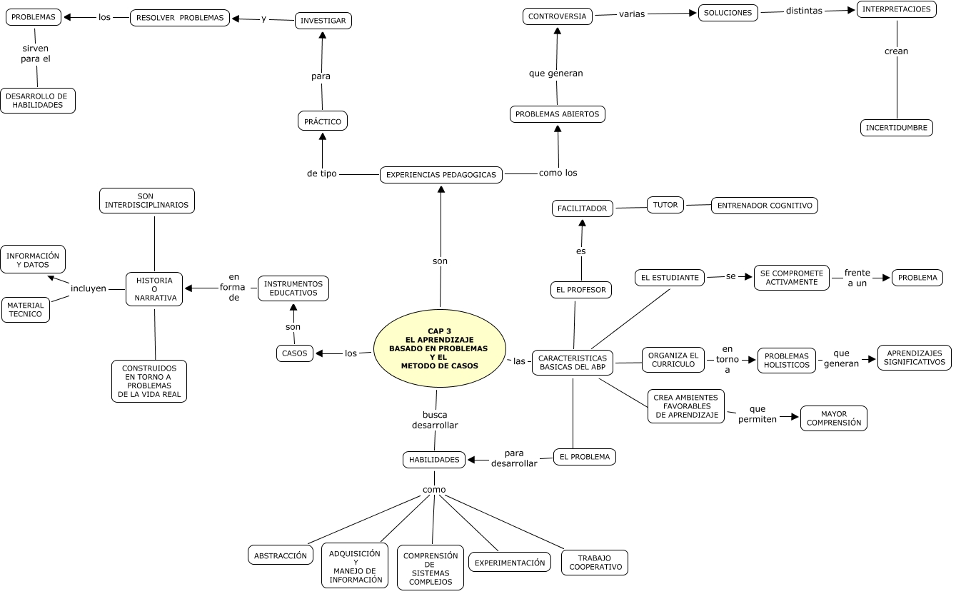
Este Cmap, tiene información relacionada con: CAPITULO 3, FACILITADOR ???? TUTOR, SE COMPROMETE ACTIVAMENTE frente a un PROBLEMA, CONTROVERSIA varias SOLUCIONES, EXPERIENCIAS PEDAGOGICAS como los PROBLEMAS ABIERTOS, CAP 3 EL APRENDIZAJE BASADO EN PROBLEMAS Y EL METODO DE CASOS busca desarrollar HABILIDADES, HISTORIA O NARRATIVA ???? CONSTRUIDOS EN TORNO A PROBLEMAS DE LA VIDA REAL, CARACTERISTICAS BASICAS DEL ABP ???? EL ESTUDIANTE, PRÁCTICO para INVESTIGAR, CREA AMBIENTES FAVORABLES DE APRENDIZAJE que permiten MAYOR COMPRENSIÓN, EXPERIENCIAS PEDAGOGICAS de tipo PRÁCTICO, INSTRUMENTOS EDUCATIVOS en forma de HISTORIA O NARRATIVA, HISTORIA O NARRATIVA ???? SON INTERDISCIPLINARIOS, HISTORIA O NARRATIVA incluyen INFORMACIÓN Y DATOS, SOLUCIONES distintas INTERPRETACIOES, ORGANIZA EL CURRICULO en torno a PROBLEMAS HOLISTICOS, CAP 3 EL APRENDIZAJE BASADO EN PROBLEMAS Y EL METODO DE CASOS los CASOS, PROBLEMAS HOLISTICOS que generan APRENDIZAJES SIGNIFICATIVOS, INVESTIGAR y RESOLVER PROBLEMAS, PROBLEMAS sirven para el DESARROLLO DE HABILIDADES, CAP 3 EL APRENDIZAJE BASADO EN PROBLEMAS Y EL METODO DE CASOS las CARACTERISTICAS BASICAS DEL ABP