WARNING:
JavaScript is turned OFF. None of the links on this concept map will
work until it is reactivated.
If you need help turning JavaScript On, click here.
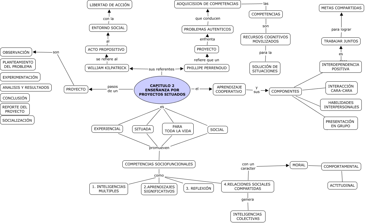
Este Cmap, tiene información relacionada con: CAPITULO 2, WILLIAM KILPATRICK se refiere al ACTO PROPOSITIVO, ACTO PROPOSITIVO al ENTORNO SOCIAL, SITUADA promueven COMPETENCIAS SOCIOFUNCIONALES, COMPETENCIAS son RECURSOS COGNITIVOS MOVILIZADOS, CAPITULO 2 ENSEÑANZA POR PROYECTOS SITUADOS es PARA TODA LA VIDA, SOCIAL promueven COMPETENCIAS SOCIOFUNCIONALES, COMPONENTES ???? PRESENTACIÓN EN GRUPO, 1. INTELIGENCIAS MULTIPLES como 2.APRENDIZAJES SIGNIFICATIVOS, 4.RELACIONES SOCIALES COMPARTIDAS como 2.APRENDIZAJES SIGNIFICATIVOS, CAPITULO 2 ENSEÑANZA POR PROYECTOS SITUADOS es SOCIAL, PROYECTO enfrenta PROBLEMAS AUTENTICOS, 3. REFLEXIÓN como 2.APRENDIZAJES SIGNIFICATIVOS, CAPITULO 2 ENSEÑANZA POR PROYECTOS SITUADOS pasos de un PROYECTO, CAPITULO 2 ENSEÑANZA POR PROYECTOS SITUADOS sus referentes WILLIAM KILPATRICK, ENTORNO SOCIAL con la LIBERTAD DE ACCIÓN, INTERDEPENDENCIA POSITIVA es TRABAJAR JUNTOS, CAPITULO 2 ENSEÑANZA POR PROYECTOS SITUADOS el APRENDIZAJE COOPERATIVO, CAPITULO 2 ENSEÑANZA POR PROYECTOS SITUADOS sus referentes PHILLIPE PERRENOUD, 4.RELACIONES SOCIALES COMPARTIDAS con un caracter MORAL, APRENDIZAJE COOPERATIVO y sus COMPONENTES