WARNING:
JavaScript is turned OFF. None of the links on this concept map will
work until it is reactivated.
If you need help turning JavaScript On, click here.
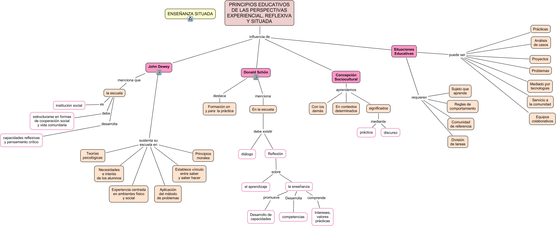
Este Cmap, tiene información relacionada con: 01 principios educativos, la escuela debe estructurarse en formas de cooperación social y vida comunitaria, significados mediante discurso, Concepción Sociocultural aprendemos Con los demás, Situaciones Educativas puede ser Equipos colaborativos, Situaciones Educativas puede ser Proyectos, Concepción Sociocultural aprendemos significados, Situaciones Educativas puede ser Mediado por tecnologías, PRINCIPIOS EDUCATIVOS DE LAS PERSPECTIVAS EXPERIENCIAL, REFLEXIVA Y SITUADA influencia de John Dewey, la escuela desarrolla capacidades reflexivas y pensamiento crítico, Donald Schön menciona En la escuela, John Dewey sustenta su escuela en Teorías psicológicas, John Dewey sustenta su escuela en Necesidades e interés de los alumnos, Situaciones Educativas requieren División de tareas, Situaciones Educativas requieren Sujeto que aprende, Situaciones Educativas requieren Comunidad de referencia, Situaciones Educativas puede ser Problemas, Situaciones Educativas requieren Reglas de comportamiento, la escuela es institución social, la enseñanza comprende Intereses, valores prácticas, John Dewey sustenta su escuela en Aplicación del método de problemas