WARNING:
JavaScript is turned OFF. None of the links on this concept map will
work until it is reactivated.
If you need help turning JavaScript On, click here.
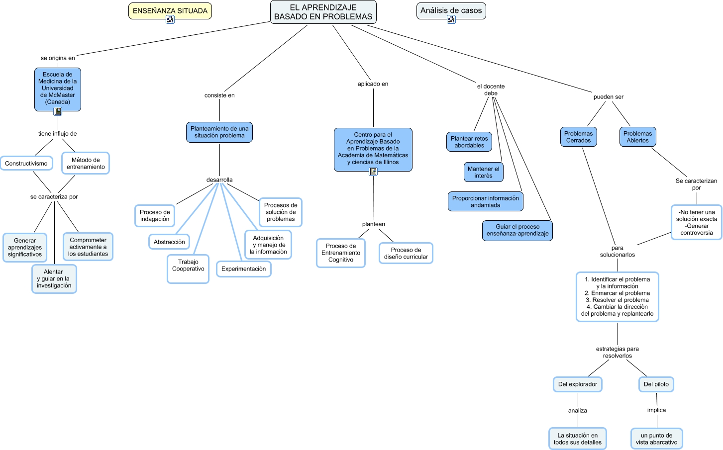
Este Cmap, tiene información relacionada con: 03 aprendizaje problemas, Del piloto implica un punto de vista abarcativo, EL APRENDIZAJE BASADO EN PROBLEMAS pueden ser Problemas Cerrados, Centro para el Aprendizaje Basado en Problemas de la Academia de Matemáticas y ciencias de Illinos plantean Proceso de Entrenamiento Cognitivo, Constructivismo se caracteriza por Generar aprendizajes significativos, Planteamiento de una situación problema desarrolla Trabajo Cooperativo, Planteamiento de una situación problema desarrolla Adquisición y manejo de la información, EL APRENDIZAJE BASADO EN PROBLEMAS el docente debe Plantear retos abordables, Problemas Abiertos Se caracterizan por -No tener una solución exacta -Generar controversia, EL APRENDIZAJE BASADO EN PROBLEMAS pueden ser Problemas Abiertos, Planteamiento de una situación problema desarrolla Procesos de solución de problemas, Planteamiento de una situación problema desarrolla Abstracción, Método de entrenamiento se caracteriza por Comprometer activamente a los estudiantes, Método de entrenamiento se caracteriza por Alentar y guiar en la investigación, -No tener una solución exacta -Generar controversia para solucionarlos 1. Identificar el problema y la información 2. Enmarcar el problema 3. Resolver el problema 4. Cambiar la dirección del problema y replantearlo, Constructivismo se caracteriza por Alentar y guiar en la investigación, EL APRENDIZAJE BASADO EN PROBLEMAS el docente debe Guiar el proceso enseñanza-aprendizaje, Problemas Cerrados para solucionarlos 1. Identificar el problema y la información 2. Enmarcar el problema 3. Resolver el problema 4. Cambiar la dirección del problema y replantearlo, Constructivismo se caracteriza por Comprometer activamente a los estudiantes, EL APRENDIZAJE BASADO EN PROBLEMAS el docente debe Proporcionar información andamiada, 1. Identificar el problema y la información 2. Enmarcar el problema 3. Resolver el problema 4. Cambiar la dirección del problema y replantearlo estrategias para resolverlos Del piloto