WARNING:
JavaScript is turned OFF. None of the links on this concept map will
work until it is reactivated.
If you need help turning JavaScript On, click here.
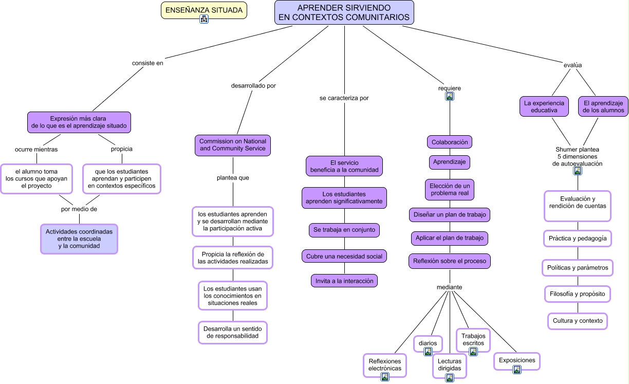
Este Cmap, tiene información relacionada con: 04 servicios comunitarios, APRENDER SIRVIENDO EN CONTEXTOS COMUNITARIOS requiere Colaboración, Commission on National and Community Service plantea que Propicia la reflexión de las actividades realizadas, APRENDER SIRVIENDO EN CONTEXTOS COMUNITARIOS requiere Elección de un problema real, el alumno toma los cursos que apoyan el proyecto por medio de Actividades coordinadas entre la escuela y la comunidad, APRENDER SIRVIENDO EN CONTEXTOS COMUNITARIOS requiere Aplicar el plan de trabajo, Reflexión sobre el proceso mediante diarios, Commission on National and Community Service plantea que los estudiantes aprenden y se desarrollan mediante la participación activa, APRENDER SIRVIENDO EN CONTEXTOS COMUNITARIOS se caracteriza por Se trabaja en conjunto, El aprendizaje de los alumnos Shumer plantea 5 dimensiones de autoevaluación Políticas y parámetros, El aprendizaje de los alumnos Shumer plantea 5 dimensiones de autoevaluación Cultura y contexto, Reflexión sobre el proceso mediante Reflexiones electrónicas, La experiencia educativa Shumer plantea 5 dimensiones de autoevaluación Cultura y contexto, Reflexión sobre el proceso mediante Lecturas dirigidas, La experiencia educativa Shumer plantea 5 dimensiones de autoevaluación Políticas y parámetros, Commission on National and Community Service plantea que Los estudiantes usan los conocimientos en situaciones reales, APRENDER SIRVIENDO EN CONTEXTOS COMUNITARIOS desarrollado por Commission on National and Community Service, El aprendizaje de los alumnos Shumer plantea 5 dimensiones de autoevaluación Evaluación y rendición de cuentas, La experiencia educativa Shumer plantea 5 dimensiones de autoevaluación Evaluación y rendición de cuentas, APRENDER SIRVIENDO EN CONTEXTOS COMUNITARIOS requiere Aprendizaje, Expresión más clara de lo que es el aprendizaje situado propicia que los estudiantes aprendan y participen en contextos específicos