WARNING:
JavaScript is turned OFF. None of the links on this concept map will
work until it is reactivated.
If you need help turning JavaScript On, click here.
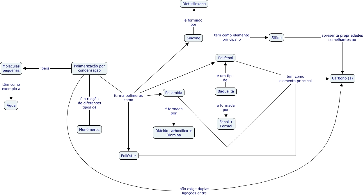
Esse mapa conceitual, produzido no IHMC CmapTools, tem a informação relacionada a: Polimerização - mapa, Silicone tem como elemento principal o Silício, Polifenol tem como elemento principal Carbono (s), Poliamida tem como elemento principal Carbono (s), Polimerização por condensação forma polímeros como Polifenol, Polimerização por condensação não exige duplas ligações entre Carbono (s), Silicone é formado por Dietilsiloxana, Baquelita é um tipo de Polifenol, Moléculas pequenas têm como exemplo a Água, Polimerização por condensação forma polímeros como Silicone, Silício apresenta propriedades semelhantes ao Carbono (s), Polimerização por condensação forma polímeros como Poliamida, Polimerização por condensação libera Moléculas pequenas, Polimerização por condensação é a reação de diferentes tipos de Monômeros, Poliéster tem como elemento principal Carbono (s), Poliamida é formada por Diácido carboxílico + Diamina, Polimerização por condensação forma polímeros como Poliéster, Baquelita é formada por Fenol + Formol