WARNING:
JavaScript is turned OFF. None of the links on this concept map will
work until it is reactivated.
If you need help turning JavaScript On, click here.
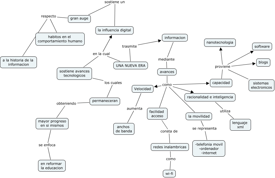
Este Cmap, tiene información relacionada con: maira silva (una nueva era), Velocidad aumenta anchos de banda, la movilidad se representa -telefonia movil -ordenador -internet, gran auge respecto a la historia de la informacion, avances como facilidad acceso, facilidad acceso consta de redes inalambricas, UNA NUEVA ERA en la cual sostiene avances tecnologicos, capacidad proviene blogs, UNA NUEVA ERA trasmite informacion, avances como la movilidad, avances como capacidad, UNA NUEVA ERA en la cual la influencia digital, la influencia digital sostiene un gran auge, gran auge respecto habitos en el comportamiento humano, avances como racionalidad e inteligencia, redes inalambricas como wi-fi, capacidad proviene software, racionalidad e inteligencia utiliza lenguaje xml, capacidad proviene nanotecnologia, mayor progreso en si mismos se enfoca en reformar la educacion, permaneceran obteniendo mayor progreso en si mismos