WARNING:
JavaScript is turned OFF. None of the links on this concept map will
work until it is reactivated.
If you need help turning JavaScript On, click here.
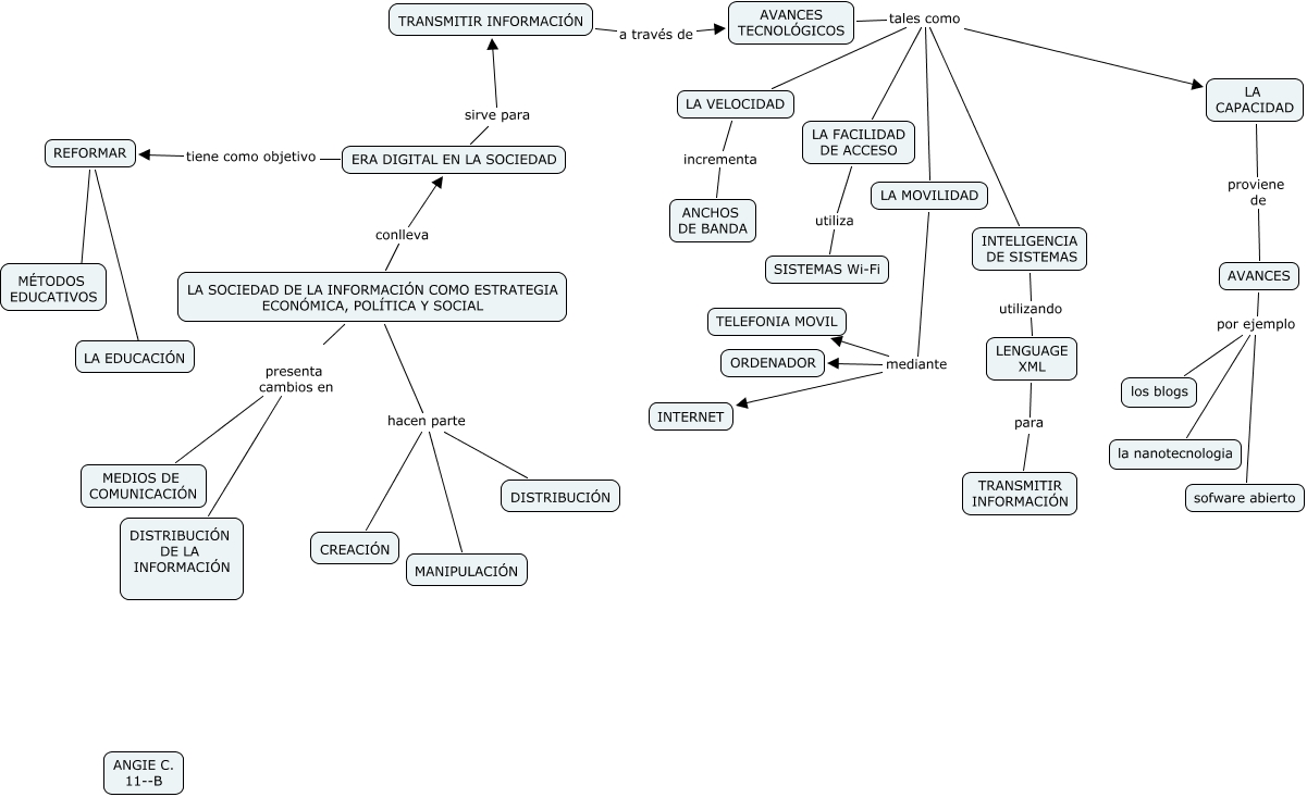
Este Cmap, tiene información relacionada con: Angie C, LENGUAGE XML para TRANSMITIR INFORMACIÓN, AVANCES por ejemplo los blogs, LA SOCIEDAD DE LA INFORMACIÓN COMO ESTRATEGIA ECONÓMICA, POLÍTICA Y SOCIAL hacen parte DISTRIBUCIÓN, LA MOVILIDAD mediante INTERNET, INTELIGENCIA DE SISTEMAS utilizando LENGUAGE XML, LA SOCIEDAD DE LA INFORMACIÓN COMO ESTRATEGIA ECONÓMICA, POLÍTICA Y SOCIAL hacen parte MANIPULACIÓN, ERA DIGITAL EN LA SOCIEDAD tiene como objetivo REFORMAR, LA MOVILIDAD mediante TELEFONIA MOVIL, AVANCES por ejemplo la nanotecnologia, LA VELOCIDAD incrementa ANCHOS DE BANDA, AVANCES TECNOLÓGICOS tales como LA FACILIDAD DE ACCESO, AVANCES TECNOLÓGICOS tales como LA CAPACIDAD, LA SOCIEDAD DE LA INFORMACIÓN COMO ESTRATEGIA ECONÓMICA, POLÍTICA Y SOCIAL presenta cambios en MEDIOS DE COMUNICACIÓN, AVANCES TECNOLÓGICOS tales como LA VELOCIDAD, REFORMAR ???? MÉTODOS EDUCATIVOS, TRANSMITIR INFORMACIÓN a través de AVANCES TECNOLÓGICOS, LA SOCIEDAD DE LA INFORMACIÓN COMO ESTRATEGIA ECONÓMICA, POLÍTICA Y SOCIAL conlleva ERA DIGITAL EN LA SOCIEDAD, LA CAPACIDAD proviene de AVANCES, AVANCES por ejemplo sofware abierto, REFORMAR ???? LA EDUCACIÓN