WARNING:
JavaScript is turned OFF. None of the links on this concept map will
work until it is reactivated.
If you need help turning JavaScript On, click here.
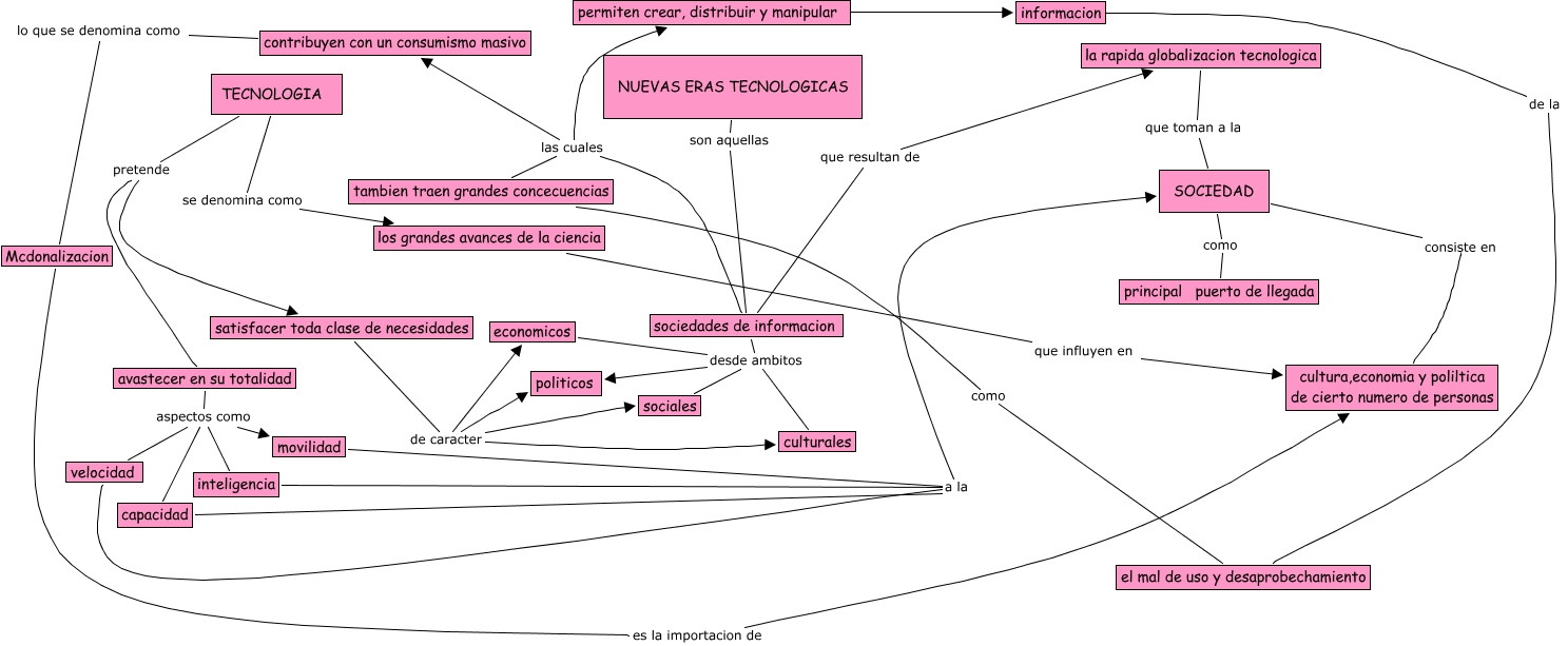
Este Cmap, tiene información relacionada con: la socieda de la informacion como estratégia economíca ,política y social, sociedades de informacion las cuales tambien traen grandes concecuencias, satisfacer toda clase de necesidades de caracter sociales, satisfacer toda clase de necesidades de caracter economicos, NUEVAS ERAS TECNOLOGICAS son aquellas sociedades de informacion, TECNOLOGIA pretende satisfacer toda clase de necesidades, avastecer en su totalidad aspectos como movilidad, tambien traen grandes concecuencias como el mal de uso y desaprobechamiento, TECNOLOGIA pretende avastecer en su totalidad, economicos desde ambitos politicos, movilidad a la SOCIEDAD, sociedades de informacion desde ambitos culturales, Mcdonalizacion es la importacion de cultura,economia y poliltica de cierto numero de personas, avastecer en su totalidad aspectos como inteligencia, la rapida globalizacion tecnologica que toman a la SOCIEDAD, SOCIEDAD consiste en cultura,economia y poliltica de cierto numero de personas, los grandes avances de la ciencia que influyen en cultura,economia y poliltica de cierto numero de personas, avastecer en su totalidad aspectos como capacidad, sociedades de informacion que resultan de la rapida globalizacion tecnologica, contribuyen con un consumismo masivo lo que se denomina como Mcdonalizacion, economicos desde ambitos culturales