WARNING:
JavaScript is turned OFF. None of the links on this concept map will
work until it is reactivated.
If you need help turning JavaScript On, click here.
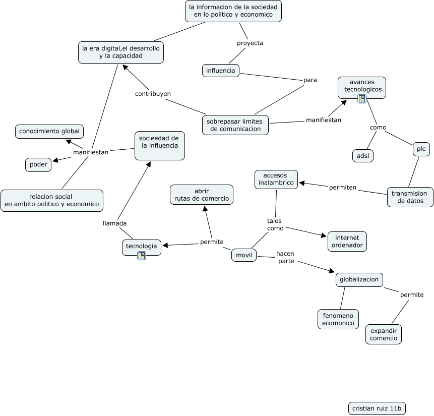
Este Cmap, tiene información relacionada con: info, accesos inalambrico tales como movil, avances tecnologicos como adsl, globalizacion permite expandir comercio, socieedad de la influencia manifiestan conocimiento global, avances tecnologicos como plc, la era digital,el desarrollo y la capacidad manifiestan conocimiento global, sobrepasar limites de comunicacion manifiestan avances tecnologicos, accesos inalambrico tales como internet ordenador, movil hacen parte globalizacion, transmision de datos permiten accesos inalambrico, la informacion de la sociedad en lo politico y economico proyecta influencia, plc ???? transmision de datos, globalizacion ???? fenomeno ecomonico, tecnologia llamada socieedad de la influencia, la informacion de la sociedad en lo politico y economico ???? la era digital,el desarrollo y la capacidad, socieedad de la influencia manifiestan poder, movil permite tecnologia, la era digital,el desarrollo y la capacidad manifiestan poder, socieedad de la influencia manifiestan relacion social en ambito politico y economico, influencia para sobrepasar limites de comunicacion