WARNING:
JavaScript is turned OFF. None of the links on this concept map will
work until it is reactivated.
If you need help turning JavaScript On, click here.
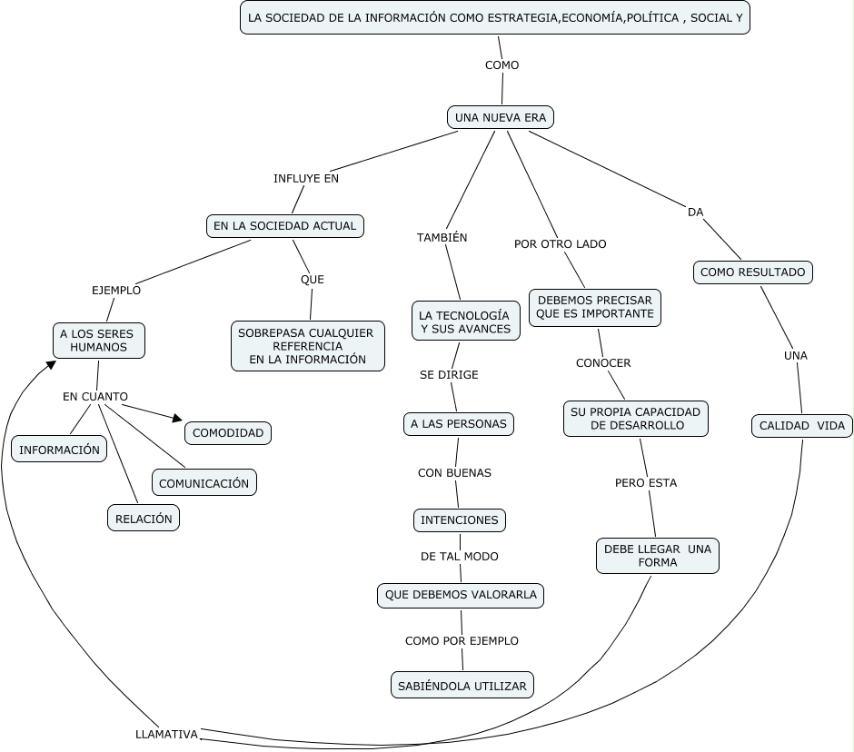
Este Cmap, tiene información relacionada con: LORENY.cmap, UNA NUEVA ERA TAMBIÉN LA TECNOLOGÍA Y SUS AVANCES, INTENCIONES DE TAL MODO QUE DEBEMOS VALORARLA, UNA NUEVA ERA POR OTRO LADO DEBEMOS PRECISAR QUE ES IMPORTANTE, QUE DEBEMOS VALORARLA COMO POR EJEMPLO SABIÉNDOLA UTILIZAR, LA TECNOLOGÍA Y SUS AVANCES SE DIRIGE A LAS PERSONAS, SU PROPIA CAPACIDAD DE DESARROLLO PERO ESTA DEBE LLEGAR UNA FORMA, A LOS SERES HUMANOS EN CUANTO INFORMACIÓN, EN LA SOCIEDAD ACTUAL EJEMPLO A LOS SERES HUMANOS, A LOS SERES HUMANOS EN CUANTO COMUNICACIÓN, A LOS SERES HUMANOS EN CUANTO COMODIDAD, COMO RESULTADO UNA CALIDAD VIDA, UNA NUEVA ERA DA COMO RESULTADO, DEBE LLEGAR UNA FORMA LLAMATIVA A LOS SERES HUMANOS, A LOS SERES HUMANOS EN CUANTO RELACIÓN, UNA NUEVA ERA INFLUYE EN EN LA SOCIEDAD ACTUAL, DEBEMOS PRECISAR QUE ES IMPORTANTE CONOCER SU PROPIA CAPACIDAD DE DESARROLLO, EN LA SOCIEDAD ACTUAL QUE SOBREPASA CUALQUIER REFERENCIA EN LA INFORMACIÓN, CALIDAD VIDA LLAMATIVA A LOS SERES HUMANOS, LA SOCIEDAD DE LA INFORMACIÓN COMO ESTRATEGIA,ECONOMÍA,POLÍTICA , SOCIAL Y COMO UNA NUEVA ERA, A LAS PERSONAS CON BUENAS INTENCIONES