WARNING:
JavaScript is turned OFF. None of the links on this concept map will
work until it is reactivated.
If you need help turning JavaScript On, click here.
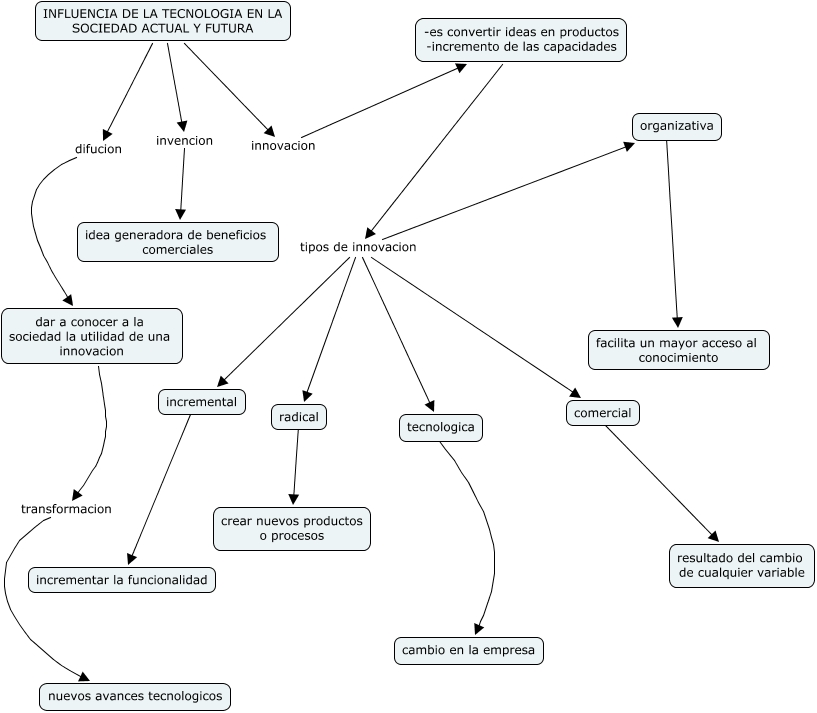
Este Cmap, tiene información relacionada con: la tecnologia (jefersson gabriel perez 11-b), organizativa ???? facilita un mayor acceso al conocimiento, INFLUENCIA DE LA TECNOLOGIA EN LA SOCIEDAD ACTUAL Y FUTURA innovacion -es convertir ideas en productos -incremento de las capacidades, INFLUENCIA DE LA TECNOLOGIA EN LA SOCIEDAD ACTUAL Y FUTURA invencion idea generadora de beneficios comerciales, incremental ???? incrementar la funcionalidad, tecnologica ???? cambio en la empresa, -es convertir ideas en productos -incremento de las capacidades tipos de innovacion incremental, dar a conocer a la sociedad la utilidad de una innovacion transformacion nuevos avances tecnologicos, comercial ???? resultado del cambio de cualquier variable, -es convertir ideas en productos -incremento de las capacidades tipos de innovacion tecnologica, -es convertir ideas en productos -incremento de las capacidades tipos de innovacion comercial, -es convertir ideas en productos -incremento de las capacidades tipos de innovacion organizativa, -es convertir ideas en productos -incremento de las capacidades tipos de innovacion radical, INFLUENCIA DE LA TECNOLOGIA EN LA SOCIEDAD ACTUAL Y FUTURA difucion dar a conocer a la sociedad la utilidad de una innovacion, radical ???? crear nuevos productos o procesos