WARNING:
JavaScript is turned OFF. None of the links on this concept map will
work until it is reactivated.
If you need help turning JavaScript On, click here.
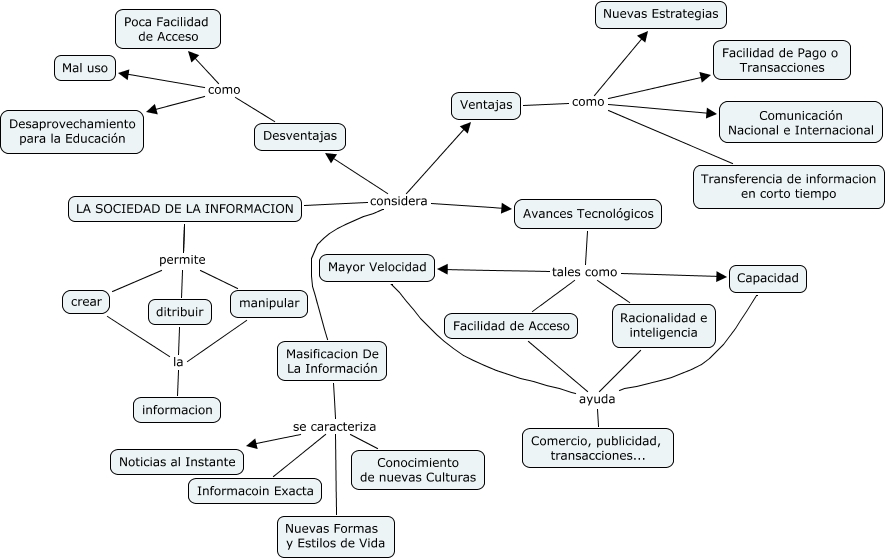
Este Cmap, tiene información relacionada con: OSCAR GONZALEZ, Avances Tecnológicos tales como Mayor Velocidad, LA SOCIEDAD DE LA INFORMACION permite crear, LA SOCIEDAD DE LA INFORMACION permite manipular, LA SOCIEDAD DE LA INFORMACION considera Ventajas, LA SOCIEDAD DE LA INFORMACION considera Desventajas, crear la informacion, LA SOCIEDAD DE LA INFORMACION considera Avances Tecnológicos, Ventajas como Transferencia de informacion en corto tiempo, Ventajas como Comunicación Nacional e Internacional, Avances Tecnológicos tales como Facilidad de Acceso, Masificacion De La Información se caracteriza Noticias al Instante, LA SOCIEDAD DE LA INFORMACION permite ditribuir, Masificacion De La Información se caracteriza Nuevas Formas y Estilos de Vida, Masificacion De La Información se caracteriza Conocimiento de nuevas Culturas, Avances Tecnológicos tales como Capacidad, LA SOCIEDAD DE LA INFORMACION permite crear, LA SOCIEDAD DE LA INFORMACION permite ditribuir, Desventajas como Desaprovechamiento para la Educación, LA SOCIEDAD DE LA INFORMACION permite manipular, Masificacion De La Información se caracteriza Informacoin Exacta