Warning:
JavaScript is turned OFF. None of the links on this page will work until it is reactivated.
If you need help turning JavaScript On, click here.
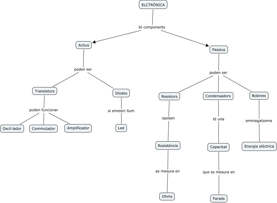
Este Cmap, tiene información relacionada con: rubén_anna_irina_mireia, Condensadors té una Capacitat, Díodes si emeten llum Led, Transistors poden funcionar Commutador, Actius poden ser Transistors, Transistors poden funcionar Amplificador, Resistència es mesura en Ohms, ELCTRÒNICA té components Passius, Resistors oposen Resistència, Passius poden ser Resistors, Actius poden ser Díodes, Passius poden ser Condensadors, Passius poden ser Bobines, Bobines emmagatzema Energia elèctrica, Capacitat que es mesura en Farads, ELCTRÒNICA té components Actius, Transistors poden funcionar Oscil·lador