WARNING:
JavaScript is turned OFF. None of the links on this concept map will
work until it is reactivated.
If you need help turning JavaScript On, click here.
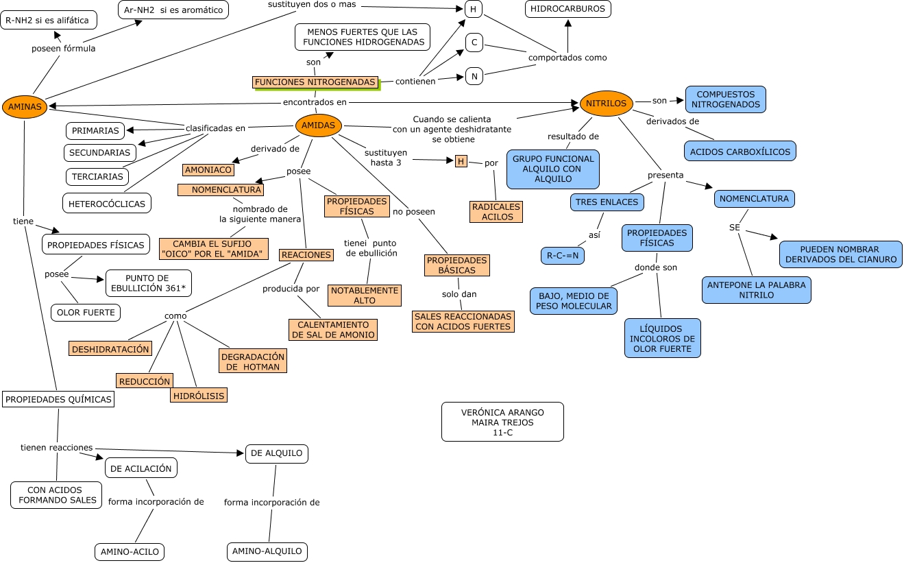
Este Cmap, tiene información relacionada con: FUNCIONES NITROGENADAS DE VERONICA ARANGO Y MAIRA TREJOS, REACIONES como DESHIDRATACIÓN, FUNCIONES NITROGENADAS contienen C, AMIDAS clasificadas en HETEROCÓCLICAS, AMINAS poseen fórmula Ar-NH2 si es aromático, FUNCIONES NITROGENADAS encontrados en AMIDAS, TRES ENLACES así R-C-=N, FUNCIONES NITROGENADAS contienen N, AMIDAS derivado de AMONIACO, PROPIEDADES QUÍMICAS tienen reacciones DE ACILACIÓN, NITRILOS resultado de GRUPO FUNCIONAL ALQUILO CON ALQUILO, PROPIEDADES BÁSICAS solo dan SALES REACCIONADAS CON ACIDOS FUERTES, AMIDAS posee NOMENCLATURA, FUNCIONES NITROGENADAS encontrados en NITRILOS, AMIDAS no poseen PROPIEDADES BÁSICAS, PROPIEDADES FÍSICAS tienei punto de ebullición NOTABLEMENTE ALTO, AMINAS clasificadas en HETEROCÓCLICAS, AMINAS clasificadas en TERCIARIAS, AMIDAS sustituyen hasta 3 H, REACIONES como DEGRADACIÓN DE HOTMAN, NITRILOS son COMPUESTOS NITROGENADOS