WARNING:
JavaScript is turned OFF. None of the links on this concept map will
work until it is reactivated.
If you need help turning JavaScript On, click here.
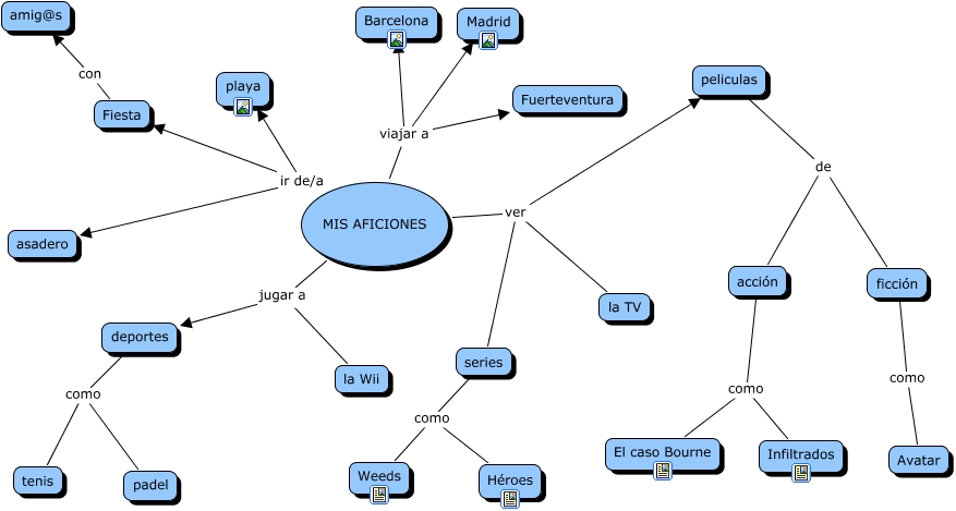
Este Cmap, tiene información relacionada con: mis aficiones, MIS AFICIONES viajar a Fuerteventura, MIS AFICIONES viajar a Madrid, deportes como tenis, MIS AFICIONES ver peliculas, peliculas de ficción, series como Weeds, MIS AFICIONES jugar a deportes, MIS AFICIONES ir de/a playa, peliculas de acción, MIS AFICIONES ir de/a asadero, MIS AFICIONES ir de/a Fiesta, acción como Infiltrados, deportes como padel, ficción como Avatar, acción como El caso Bourne, Fiesta con amig@s, MIS AFICIONES ver la TV, MIS AFICIONES ver series, series como Héroes, MIS AFICIONES jugar a la Wii