WARNING:
JavaScript is turned OFF. None of the links on this concept map will
work until it is reactivated.
If you need help turning JavaScript On, click here.
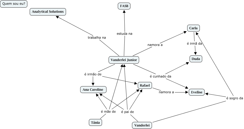
Esse mapa conceitual, produzido no IHMC CmapTools, tem a informação relacionada a: Vanderlei, Vanderlei Junior é cunhado da Evelise, Carla é irmã da Duda, Rafael namora a Evelise, Vanderlei Junior namora a Carla, Vanderlei é pai de Rafael, Vanderlei Junior estuda na FASB, Tânia é mãe de Ana Caroline, Tânia é mãe de Vanderlei Junior, Tânia é mãe de Rafael, Vanderlei Junior é cunhado da Duda, Vanderlei Junior trabalha na Analytical Solutions, Vanderlei é pai de Vanderlei Junior, Vanderlei é pai de Ana Caroline, Vanderlei é sogro da Evelise, Vanderlei Junior é irmão de Ana Caroline, Vanderlei Junior é irmão de Rafael, Vanderlei é sogro da Carla