Warning:
JavaScript is turned OFF. None of the links on this page will work until it is reactivated.
If you need help turning JavaScript On, click here.
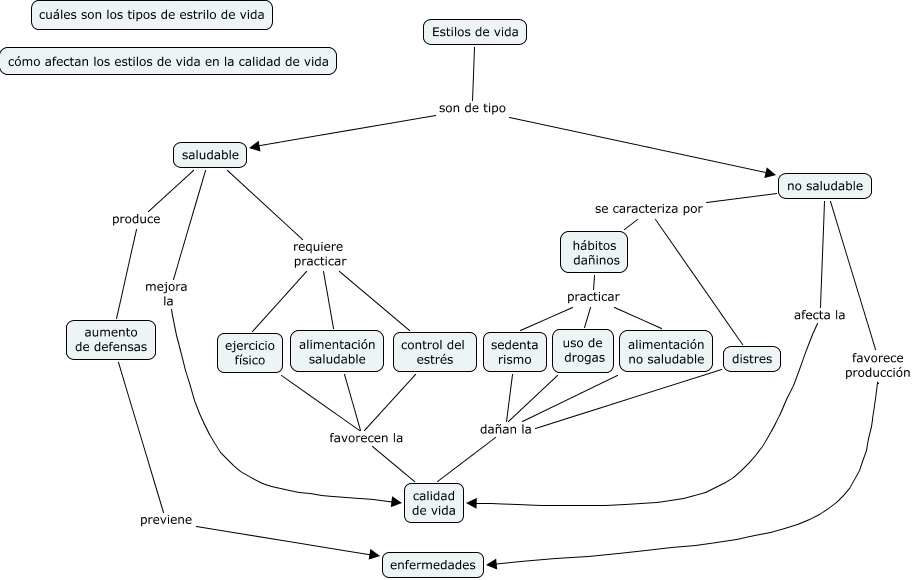
Este mapa conceptual tiene información relacionada a: estilos de vida, distres dañan la calidad de vida, control del estrés favorecen la calidad de vida, saludable mejora la calidad de vida, hábitos dañinos practicar alimentación no saludable, Estilos de vida son de tipo saludable, ejercicio físico favorecen la calidad de vida, alimentación no saludable dañan la calidad de vida, hábitos dañinos practicar sedenta rismo, hábitos dañinos practicar uso de drogas, alimentación saludable favorecen la calidad de vida