WARNING:
JavaScript is turned OFF. None of the links on this concept map will
work until it is reactivated.
If you need help turning JavaScript On, click here.
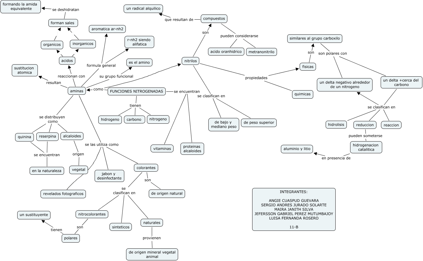
Este Cmap, tiene información relacionada con: funciones nitrogenadas (SERGIO ANDRES JURADO...JEFERSSON PEREZ....ANGIE CUASPUD GUEVARA...MAIRA SILVA...LUISA ROSERO....11-B), nitrilos se clasifican en de bajo y mediano peso, fisicas son similares al grupo carboxilo, nitrilos se clasifican en de peso superior, organicos forman sales, colorantes son de origen natural, aminas formula general r-nh2 siendo alifatica, aminas formula general aromatica ar-nh2, nitrilos propiedades quimicas, FUNCIONES NITROGENADAS se encuentran proteinas alcaloides, alcaloides origen vegetal, inorganicos forman sales, aminas se las utiliza como revelados fotograficos, un delta +cerca del carbono se clasifican en reaccion, polares tienen un sustituyente, FUNCIONES NITROGENADAS tienen nitrogeno, acidos inorganicos, aminas se distribuyen como alcaloides, nitrilos son compuestos, un delta +cerca del carbono se clasifican en un delta negativo alrededor de un nitrogeno, aminas resultan sustitucion atomica