WARNING:
JavaScript is turned OFF. None of the links on this concept map will
work until it is reactivated.
If you need help turning JavaScript On, click here.
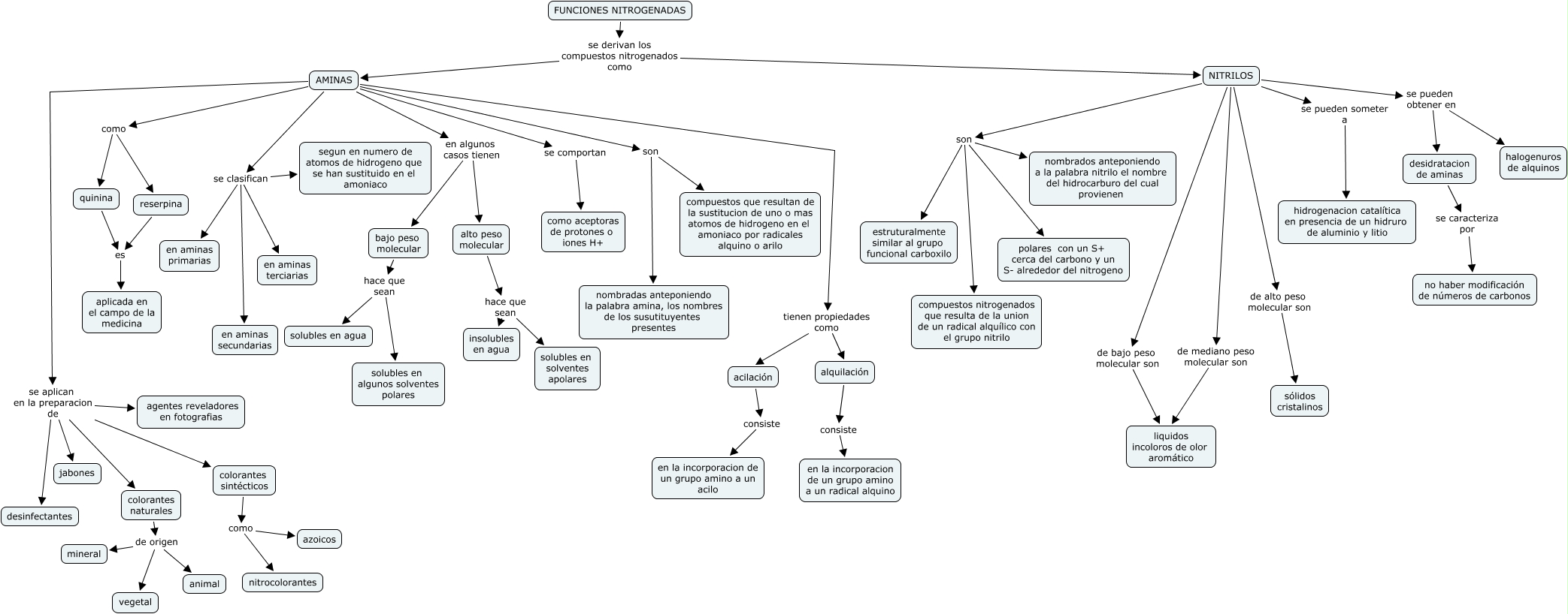
Este Cmap, tiene información relacionada con: FUNCIONES NITROGENADAS(otero-jaramillo-perea-matapi-susi-dallana-montealegre), colorantes naturales de origen animal, AMINAS se clasifican en aminas primarias, colorantes naturales de origen vegetal, acilación consiste en la incorporacion de un grupo amino a un acilo, AMINAS se clasifican segun en numero de atomos de hidrogeno que se han sustituido en el amoniaco, colorantes sintécticos como nitrocolorantes, AMINAS como quinina, NITRILOS de bajo peso molecular son liquidos incoloros de olor aromático, NITRILOS son compuestos nitrogenados que resulta de la union de un radical alquílico con el grupo nitrilo, AMINAS en algunos casos tienen bajo peso molecular, AMINAS tienen propiedades como acilación, bajo peso molecular hace que sean solubles en algunos solventes polares, desidratacion de aminas se caracteriza por no haber modificación de números de carbonos, FUNCIONES NITROGENADAS se derivan los compuestos nitrogenados como NITRILOS, NITRILOS se pueden obtener en desidratacion de aminas, FUNCIONES NITROGENADAS se derivan los compuestos nitrogenados como AMINAS, alquilación consiste en la incorporacion de un grupo amino a un radical alquino, bajo peso molecular hace que sean solubles en agua, AMINAS se comportan como aceptoras de protones o iones H+, AMINAS son nombradas anteponiendo la palabra amina, los nombres de los susutituyentes presentes