WARNING:
JavaScript is turned OFF. None of the links on this concept map will
work until it is reactivated.
If you need help turning JavaScript On, click here.
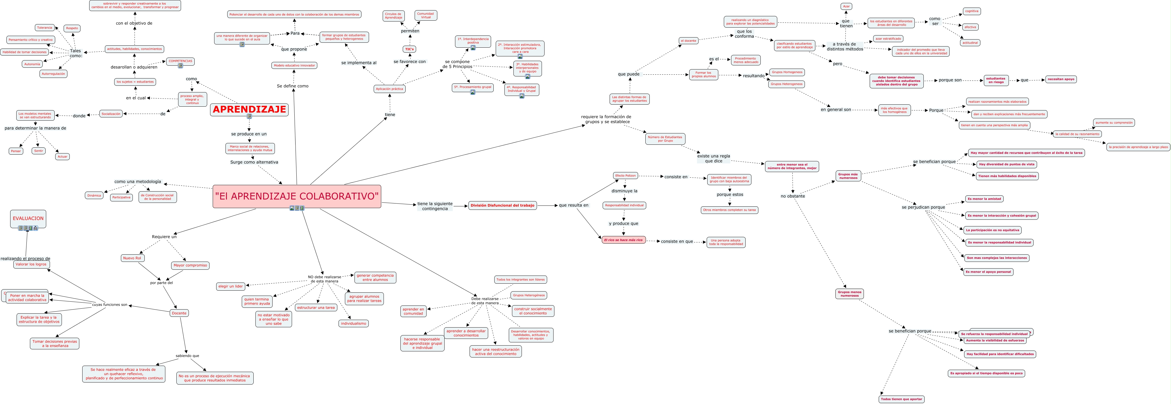
Este Cmap, tiene información relacionada con: cmap, Docente cuyas funciones son Controlar la efectividad de los grupos, Modelo educativo innovador que propone formar grupos de estudiantes pequeños y heterogeneos, Grupos menos numerosos se benefician porque Se refuerza la responsabilidad individual, "El APRENDIZAJE COLABORATIVO" Debe realizarse de esta manera hacer una reestructuración activa del conocimiento, actitudes, habilidades, conocimientos Tales como: Habilidad de tomar decisiones, clasificando estudiantes por estilo de aprendizaje a través de distintos métodos indicador del promedio que lleva cada uno de ellos en la universidad, formar grupos de estudiantes pequeños y heterogeneos Para Potenciar el desarrollo de cada uno de éstos con la colaboración de los demas miembros, tienen en cuenta una perspectiva más amplia hace que la precisión de aprendizaje a largo plazo, "El APRENDIZAJE COLABORATIVO" NO debe realizarse de esta manera individualismo, Docente cuyas funciones son Valorar los logros, "El APRENDIZAJE COLABORATIVO" Debe realizarse de esta manera Desarrollar conocimientos, habilidades, actitudes y valores en equipo, Formar los propios alumnos es el Procedimiento menos adecuado, "El APRENDIZAJE COLABORATIVO" NO debe realizarse de esta manera estructurar una tarea, Mayor compromiso por parte del Docente, El rico se hace más rico consiste en que Una persona adopta toda la responsabilidad, TIC's permiten Circulos de Aprendizaje, Aplicación práctica se implementa al formar grupos de estudiantes pequeños y heterogeneos, "El APRENDIZAJE COLABORATIVO" NO debe realizarse de esta manera agrupar alumnos para realizar tareas, Aplicación práctica se compone de 5 Principios 2º. Interacción estimuladora, Interacción promotora cara a cara, los estudiantes en diferentes áreas del desarrollo como ser afectiva