WARNING:
JavaScript is turned OFF. None of the links on this concept map will
work until it is reactivated.
If you need help turning JavaScript On, click here.
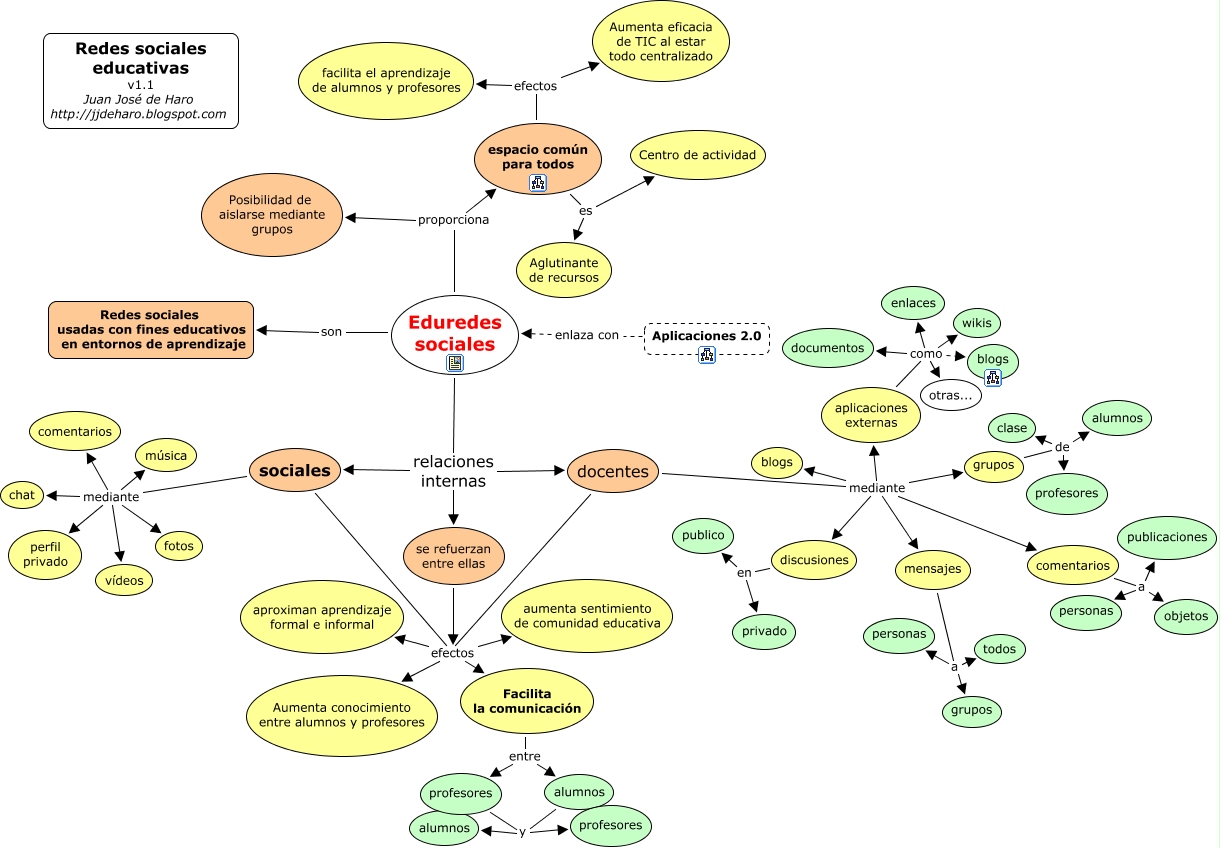
Este Cmap, tiene información relacionada con: Redes sociales en educación, Eduredes sociales son Redes sociales usadas con fines educativos en entornos de aprendizaje, se refuerzan entre ellas efectos Facilita la comunicación, docentes mediante comentarios, mensajes a personas, aplicaciones externas como wikis, Aplicaciones 2.0 enlaza con Eduredes sociales, espacio común para todos es Aglutinante de recursos, comentarios a publicaciones, aplicaciones externas como documentos, docentes mediante discusiones, espacio común para todos es Centro de actividad, aplicaciones externas como otras..., Eduredes sociales relaciones internas se refuerzan entre ellas, mensajes a grupos, alumnos y alumnos, Eduredes sociales proporciona espacio común para todos, Eduredes sociales proporciona Posibilidad de aislarse mediante grupos, Eduredes sociales relaciones internas docentes, docentes efectos Aumenta conocimiento entre alumnos y profesores, espacio común para todos efectos facilita el aprendizaje de alumnos y profesores