Warning:
JavaScript is turned OFF. None of the links on this page will work until it is reactivated.
If you need help turning JavaScript On, click here.
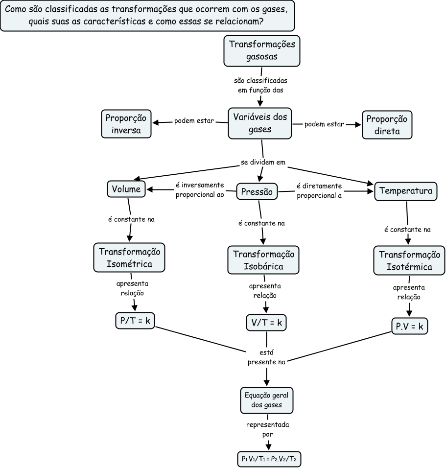
Esse mapa conceitual, produzido no IHMC CmapTools, tem a informação relacionada a: LEIS DOS GASES, Variáveis dos gases podem estar Proporção inversa, V/T = k está presente na Equação geral dos gases, P/T = k está presente na Equação geral dos gases, Volume é constante na Transformação Isométrica, Pressão é constante na Transformação Isobárica, Temperatura é constante na Transformação Isotérmica, Variáveis dos gases se dividem em Temperatura, Variáveis dos gases se dividem em Volume, Variáveis dos gases se dividem em Pressão, P.V = k está presente na Equação geral dos gases, Transformação Isobárica apresenta relação V/T = k, Transformação Isotérmica apresenta relação P.V = k, Pressão é diretamente proporcional a Temperatura, Variáveis dos gases podem estar Proporção direta, Equação geral dos gases representada por P1.V1/T1 = P2.V2/T2, Transformação Isométrica apresenta relação P/T = k, Pressão é inversamente proporcional ao Volume, Transformações gasosas são classificadas em função das Variáveis dos gases