WARNING:
JavaScript is turned OFF. None of the links on this concept map will
work until it is reactivated.
If you need help turning JavaScript On, click here.
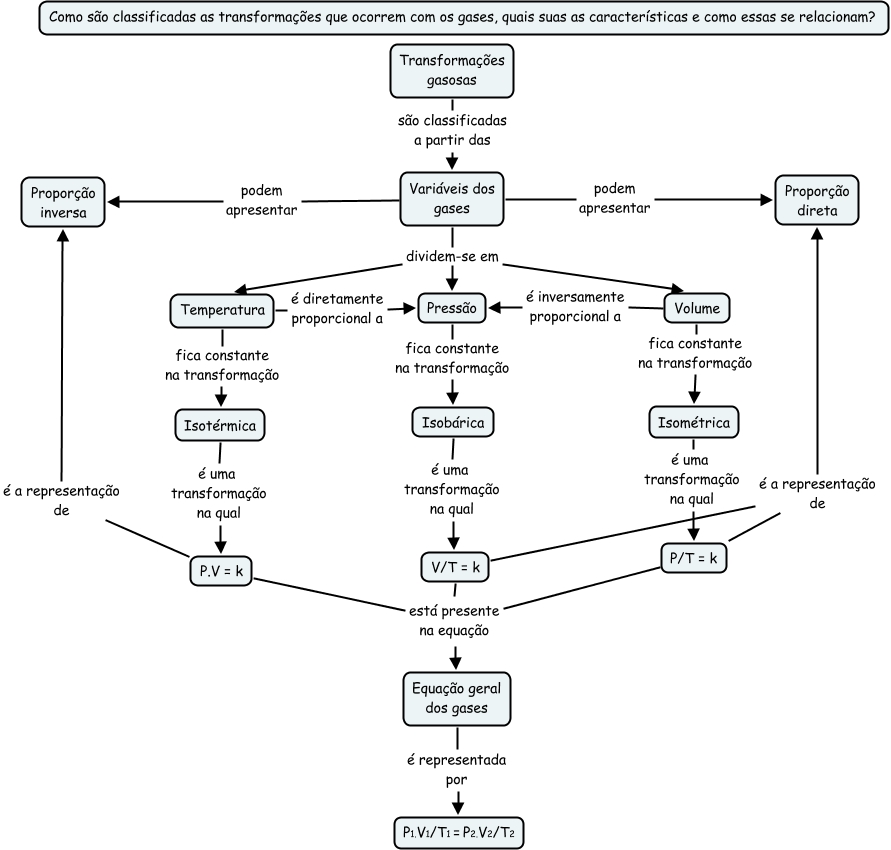
This Concept Map, created with IHMC CmapTools, has information related to: LEIS DOS GASES, Temperatura fica constante na transformação Isotérmica, P/T = k é a representação de Proporção direta, Variáveis dos gases dividem-se em Pressão, Isotérmica é uma transformação na qual P.V = k, Volume fica constante na transformação Isométrica, P/T = k está presente na equação Equação geral dos gases, Transformações gasosas são classificadas a partir das Variáveis dos gases, Isobárica é uma transformação na qual V/T = k, V/T = k está presente na equação Equação geral dos gases, Variáveis dos gases podem apresentar Proporção direta, V/T = k é a representação de Proporção direta, Volume é inversamente proporcional a Pressão, P.V = k está presente na equação Equação geral dos gases, Variáveis dos gases dividem-se em Temperatura, Equação geral dos gases é representada por P1.V1/T1 = P2.V2/T2, Variáveis dos gases podem apresentar Proporção inversa, Isométrica é uma transformação na qual P/T = k, Pressão fica constante na transformação Isobárica, Temperatura é diretamente proporcional a Pressão, P.V = k é a representação de Proporção inversa