WARNING:
JavaScript is turned OFF. None of the links on this concept map will
work until it is reactivated.
If you need help turning JavaScript On, click here.
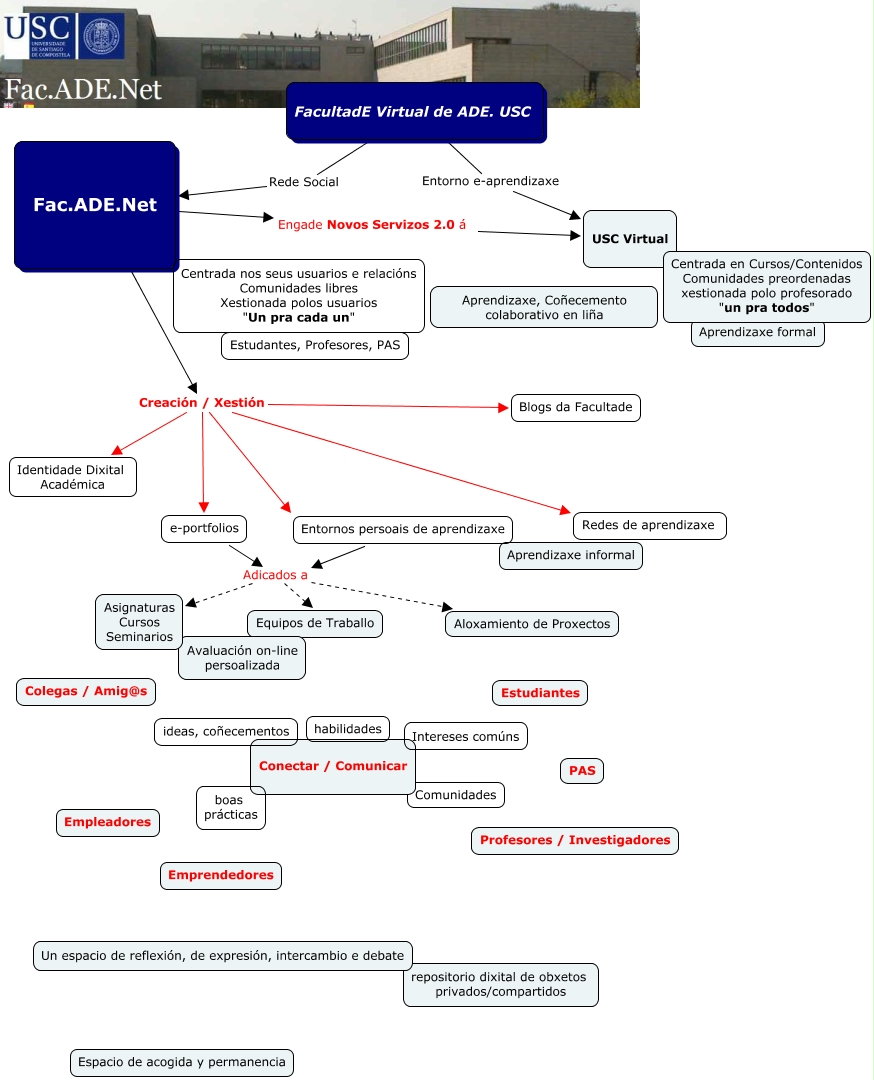
Este Cmap, tiene información relacionada con: FacAdeNet e-portfolios, FacultadE Virtual de ADE. USC Entorno e-aprendizaxe USC Virtual, Fac.ADE.Net Creación / Xestión Blogs da Facultade, Fac.ADE.Net Creación / Xestión e-portfolios, Fac.ADE.Net Creación / Xestión Entornos persoais de aprendizaxe, e-portfolios Adicados a Aloxamiento de Proxectos, Fac.ADE.Net Engade Novos Servizos 2.0 á USC Virtual, FacultadE Virtual de ADE. USC Rede Social Fac.ADE.Net, Entornos persoais de aprendizaxe Adicados a Aloxamiento de Proxectos, Entornos persoais de aprendizaxe Adicados a Equipos de Traballo, Fac.ADE.Net Creación / Xestión Redes de aprendizaxe, Fac.ADE.Net Creación / Xestión Identidade Dixital Académica, Entornos persoais de aprendizaxe Adicados a Asignaturas Cursos Seminarios, e-portfolios Adicados a Asignaturas Cursos Seminarios, e-portfolios Adicados a Equipos de Traballo