WARNING:
JavaScript is turned OFF. None of the links on this concept map will
work until it is reactivated.
If you need help turning JavaScript On, click here.
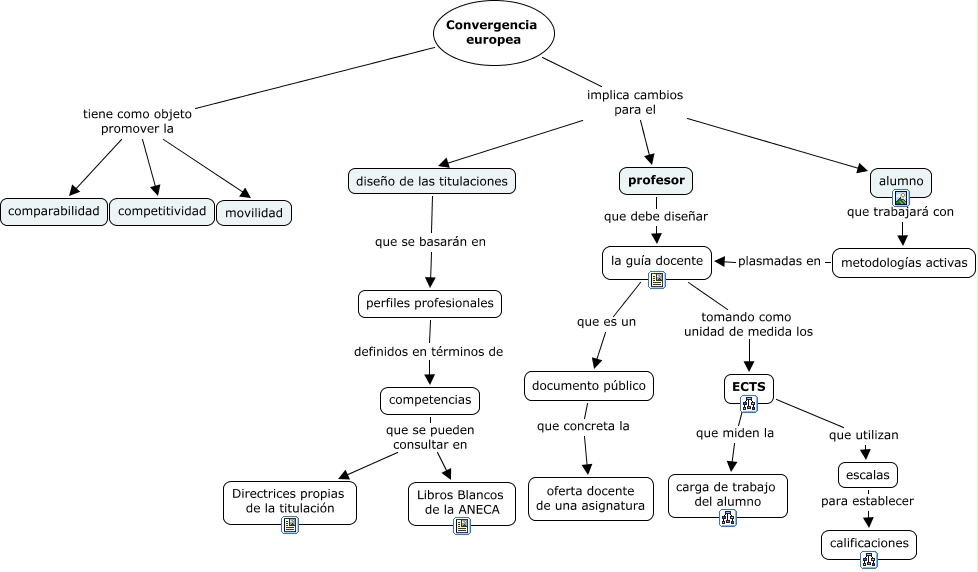
Este Cmap, tiene información relacionada con: BEA, diseño de las titulaciones que se basarán en perfiles profesionales, la guía docente que es un documento público, competencias que se pueden consultar en Libros Blancos de la ANECA, Convergencia europea implica cambios para el alumno, Convergencia europea tiene como objeto promover la comparabilidad, Convergencia europea tiene como objeto promover la competitividad, ECTS que utilizan escalas, metodologías activas plasmadas en la guía docente, Convergencia europea tiene como objeto promover la movilidad, perfiles profesionales definidos en términos de competencias, alumno que trabajará con metodologías activas, profesor que debe diseñar la guía docente, ECTS que miden la carga de trabajo del alumno, documento público que concreta la oferta docente de una asignatura, competencias que se pueden consultar en Directrices propias de la titulación, Convergencia europea implica cambios para el diseño de las titulaciones, escalas para establecer calificaciones, Convergencia europea implica cambios para el profesor, la guía docente tomando como unidad de medida los ECTS