WARNING:
JavaScript is turned OFF. None of the links on this concept map will
work until it is reactivated.
If you need help turning JavaScript On, click here.
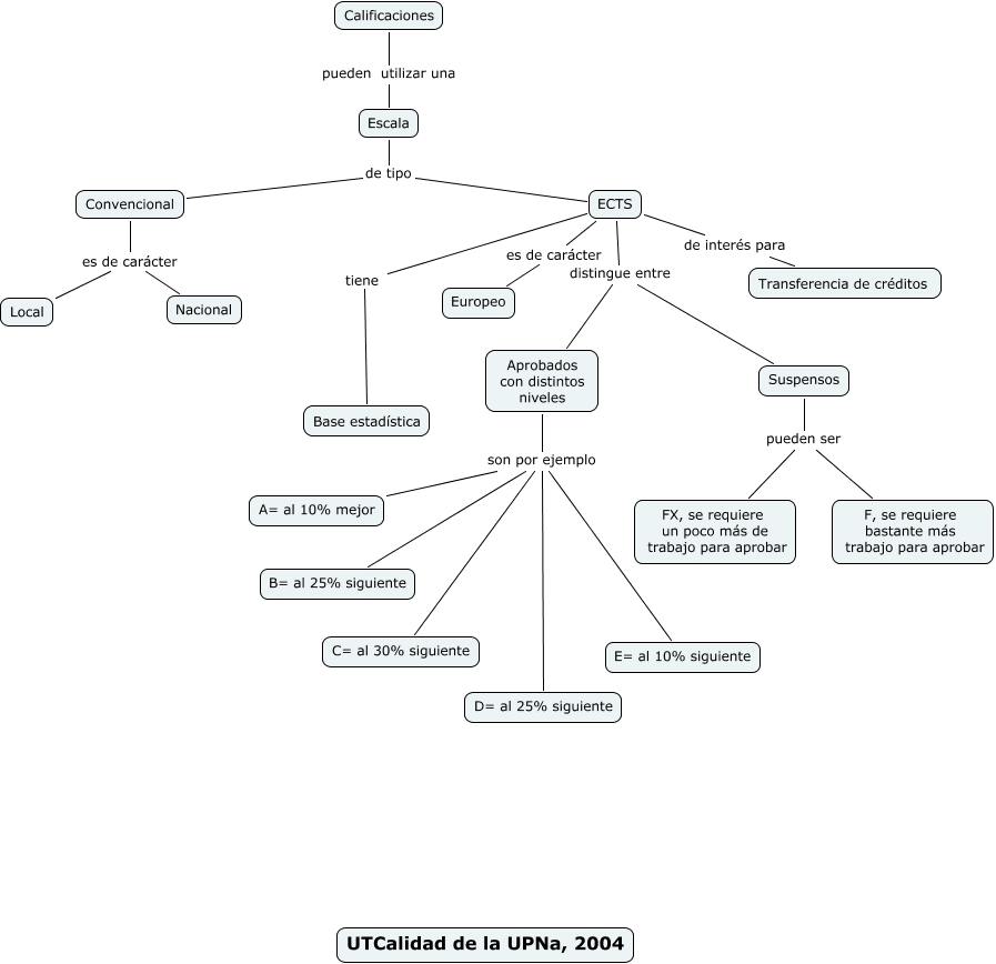
Este Cmap, tiene información relacionada con: Calificaciones, Aprobados con distintos niveles son por ejemplo B= al 25% siguiente, Convencional es de carácter Local, Suspensos pueden ser FX, se requiere un poco más de trabajo para aprobar, ECTS es de carácter Europeo, ECTS distingue entre Suspensos, ECTS de interés para Transferencia de créditos, Aprobados con distintos niveles son por ejemplo D= al 25% siguiente, Escala de tipo ECTS, Calificaciones pueden utilizar una Escala, Escala de tipo Convencional, Aprobados con distintos niveles son por ejemplo E= al 10% siguiente, Suspensos pueden ser F, se requiere bastante más trabajo para aprobar, Convencional es de carácter Nacional, Aprobados con distintos niveles son por ejemplo A= al 10% mejor, Aprobados con distintos niveles son por ejemplo C= al 30% siguiente, ECTS tiene Base estadística, ECTS distingue entre Aprobados con distintos niveles