WARNING:
JavaScript is turned OFF. None of the links on this concept map will
work until it is reactivated.
If you need help turning JavaScript On, click here.
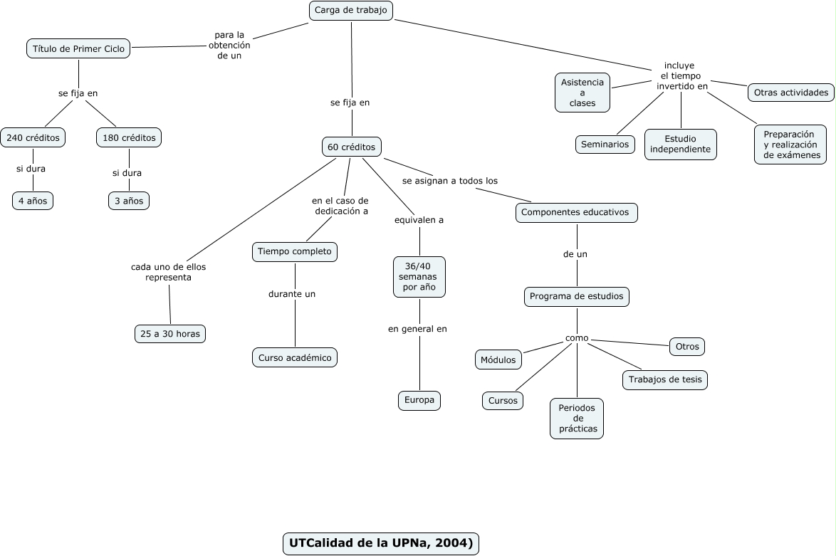
Este Cmap, tiene información relacionada con: Carga de trabajo, Carga de trabajo incluye el tiempo invertido en Estudio independiente, Título de Primer Ciclo se fija en 180 créditos, Programa de estudios como Otros, Carga de trabajo incluye el tiempo invertido en Otras actividades, Tiempo completo durante un Curso académico, Carga de trabajo incluye el tiempo invertido en Asistencia a clases, Título de Primer Ciclo se fija en 240 créditos, 60 créditos cada uno de ellos representa 25 a 30 horas, 36/40 semanas por año en general en Europa, Programa de estudios como Trabajos de tesis, Programa de estudios como Módulos, Carga de trabajo incluye el tiempo invertido en Preparación y realización de exámenes, 60 créditos equivalen a 36/40 semanas por año, 60 créditos se asignan a todos los Componentes educativos, 180 créditos si dura 3 años, Programa de estudios como Cursos, Carga de trabajo para la obtención de un Título de Primer Ciclo, Componentes educativos de un Programa de estudios, 60 créditos en el caso de dedicación a Tiempo completo, Carga de trabajo incluye el tiempo invertido en Seminarios