WARNING:
JavaScript is turned OFF. None of the links on this concept map will
work until it is reactivated.
If you need help turning JavaScript On, click here.
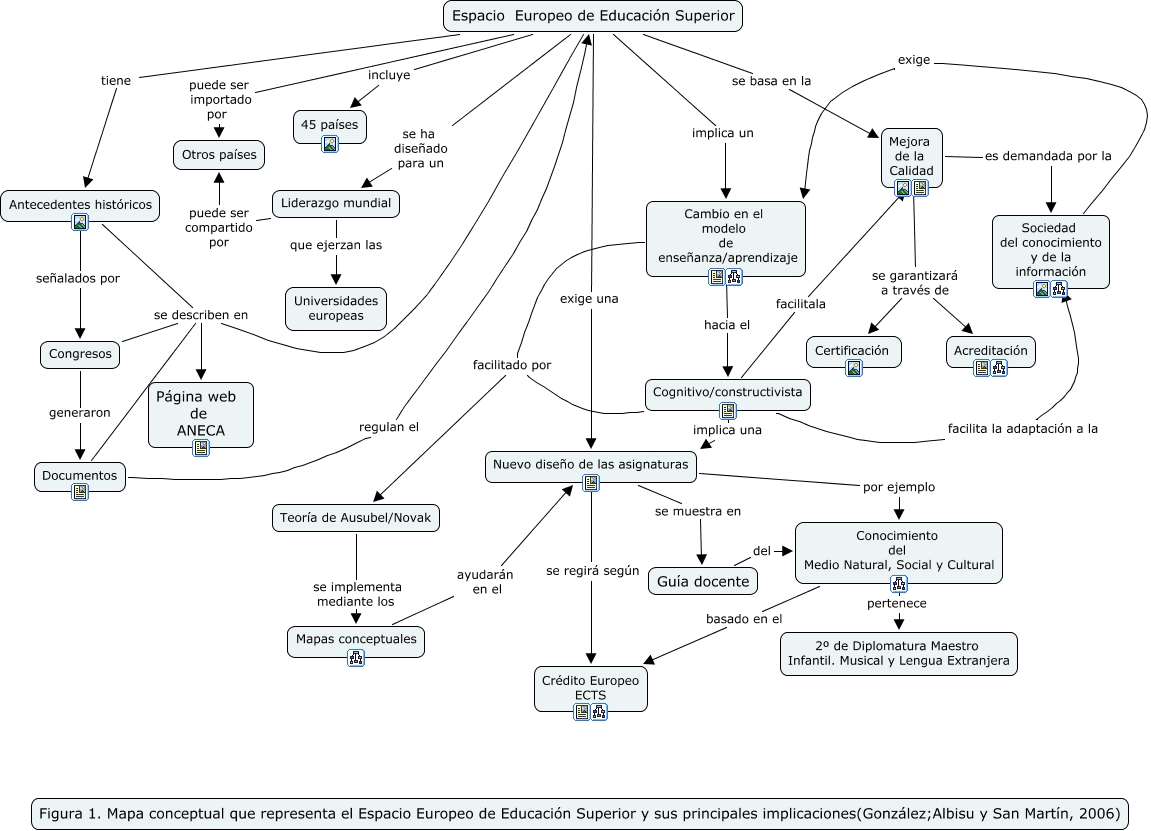
Este Cmap, tiene información relacionada con: MAPA BASICO EEES, Liderazgo mundial puede ser compartido por Otros países, Espacio Europeo de Educación Superior tiene Antecedentes históricos, Teoría de Ausubel/Novak se implementa mediante los Mapas conceptuales, Cognitivo/constructivista facilita la adaptación a la Sociedad del conocimiento y de la información, Espacio Europeo de Educación Superior se describen en Página web de ANECA, Documentos se describen en Página web de ANECA, Sociedad del conocimiento y de la información exige Cambio en el modelo de enseñanza/aprendizaje, Mejora de la Calidad se garantizará a través de Certificación, Espacio Europeo de Educación Superior se basa en la Mejora de la Calidad, Cognitivo/constructivista facilitado por Teoría de Ausubel/Novak, Mejora de la Calidad se garantizará a través de Acreditación, Documentos regulan el Espacio Europeo de Educación Superior, Conocimiento del Medio Natural, Social y Cultural basado en el Crédito Europeo ECTS, Nuevo diseño de las asignaturas se regirá según Crédito Europeo ECTS, Espacio Europeo de Educación Superior implica un Cambio en el modelo de enseñanza/aprendizaje, Mapas conceptuales ayudarán en el Nuevo diseño de las asignaturas, Espacio Europeo de Educación Superior se ha diseñado para un Liderazgo mundial, Antecedentes históricos señalados por Congresos, Liderazgo mundial que ejerzan las Universidades europeas, Cambio en el modelo de enseñanza/aprendizaje hacia el Cognitivo/constructivista