WARNING:
JavaScript is turned OFF. None of the links on this concept map will
work until it is reactivated.
If you need help turning JavaScript On, click here.
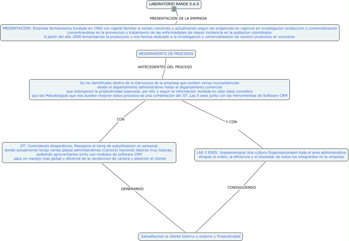
Este Cmap, tiene información relacionada con: TRABAJO FINAL, MEJORAMIENTO DE PROCESOS ANTECEDENTES DEL PROCESO Se ha Identificado dentro de la Estructura de la empresa que existen varias inconsistencias desde el departamento administrativo hasta el departamento comercial que entorpecen la productividad esperada, por ello y segun la informacion recibida en esta clase considero que las Metodologias que nos pueden mejorar estos procesos es una combinacion del JIT ,Las 5 eses junto con las Herrameintas de Software CRM, Se ha Identificado dentro de la Estructura de la empresa que existen varias inconsistencias desde el departamento administrativo hasta el departamento comercial que entorpecen la productividad esperada, por ello y segun la informacion recibida en esta clase considero que las Metodologias que nos pueden mejorar estos procesos es una combinacion del JIT ,Las 5 eses junto con las Herrameintas de Software CRM Y CON LAS 5 ESES: Implementaria Una cultura Organizacionalen toda el area administrativa dirigida al orden, la eficiencia y el bienestar de todos los integrantes en la empresa, LAS 5 ESES: Implementaria Una cultura Organizacionalen toda el area administrativa dirigida al orden, la eficiencia y el bienestar de todos los integrantes en la empresa CONSIGUIENDO Satisafaccion al cliente Interno y externo y Productividad, Se ha Identificado dentro de la Estructura de la empresa que existen varias inconsistencias desde el departamento administrativo hasta el departamento comercial que entorpecen la productividad esperada, por ello y segun la informacion recibida en esta clase considero que las Metodologias que nos pueden mejorar estos procesos es una combinacion del JIT ,Las 5 eses junto con las Herrameintas de Software CRM CON JIT: Controlando desperdicios, Manejaria el tema de subuitlizacion en personal, donde actualmente tengo varias plazas administrativas (Cartera) haciendo labores muy basicas, pudiendo aprovecharlas junto con modulos de software CRM para un manejo mas global y eficiente de la recoleccion de cartera y atencion al cliente, JIT: Controlando desperdicios, Manejaria el tema de subuitlizacion en personal, donde actualmente tengo varias plazas administrativas (Cartera) haciendo labores muy basicas, pudiendo aprovecharlas junto con modulos de software CRM para un manejo mas global y eficiente de la recoleccion de cartera y atencion al cliente GENERANDO Satisafaccion al cliente Interno y externo y Productividad, LABORATORIO RANDE S.A.S PRESENTACION DE LA EMPRESA PRESENTACION: Empresa farmaceutica fundada en 1960 con capital familiar a venido creciendo y actualizando segun las exigencias en vigencia en investigacion produccion y comercializacion concentrandose en la prevencion y tratamiento de las enfermedades de mayor incidencia en la poblacion colombiana. A partir del año 2000 tercerizamos la produccion y nos hemos dedicado a la investigacion y comercializacion de nuestro productos en exclusiva.