WARNING:
JavaScript is turned OFF. None of the links on this concept map will
work until it is reactivated.
If you need help turning JavaScript On, click here.
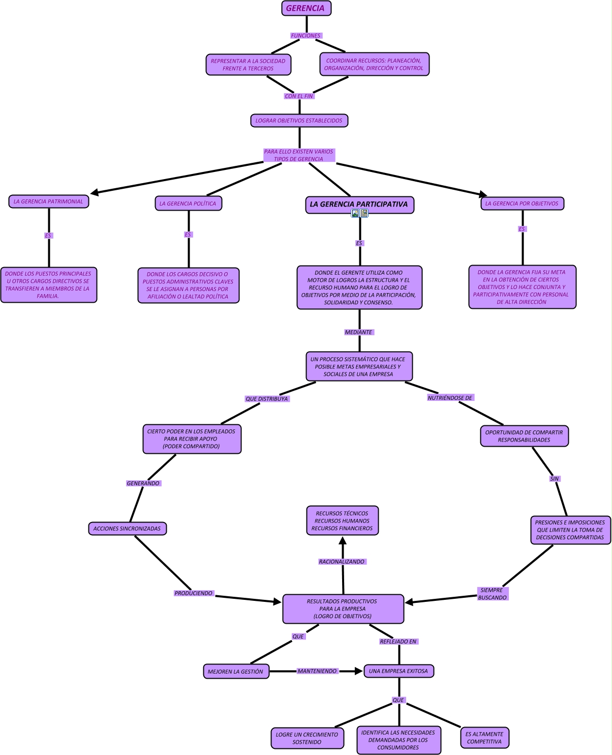
Este Cmap, tiene información relacionada con: TRABAJO FINAL, LA GERENCIA POLÍTICA ES DONDE LOS CARGOS DECISIVO O PUESTOS ADMINISTRATIVOS CLAVES SE LE ASIGNAN A PERSONAS POR AFILIACIÓN O LEALTAD POLÍTICA, LA GERENCIA PARTICIPATIVA ES DONDE EL GERENTE UTILIZA COMO MOTOR DE LOGROS LA ESTRUCTURA Y EL RECURSO HUMANO PARA EL LOGRO DE OBJETIVOS POR MEDIO DE LA PARTICIPACIÓN, SOLIDARIDAD Y CONSENSO., LOGRAR OBJETIVOS ESTABLECIDOS PARA ELLO EXISTEN VARIOS TIPOS DE GERENCIA LA GERENCIA PARTICIPATIVA, RESULTADOS PRODUCTIVOS PARA LA EMPRESA (LOGRO DE OBJETIVOS) REFLEJADO EN UNA EMPRESA EXITOSA, UNA EMPRESA EXITOSA QUE IDENTIFICA LAS NECESIDADES DEMANDADAS POR LOS CONSUMIDORES, REPRESENTAR A LA SOCIEDAD FRENTE A TERCEROS CON EL FIN LOGRAR OBJETIVOS ESTABLECIDOS, UNA EMPRESA EXITOSA QUE LOGRE UN CRECIMIENTO SOSTENIDO, UNA EMPRESA EXITOSA QUE ES ALTAMENTE COMPETITIVA, RESULTADOS PRODUCTIVOS PARA LA EMPRESA (LOGRO DE OBJETIVOS) RACIONALIZANDO RECURSOS TÉCNICOS RECURSOS HUMANOS RECURSOS FINANCIEROS, RESULTADOS PRODUCTIVOS PARA LA EMPRESA (LOGRO DE OBJETIVOS) QUE MEJOREN LA GESTIÓN, CIERTO PODER EN LOS EMPLEADOS PARA RECIBIR APOYO (PODER COMPARTIDO) GENERANDO ACCIONES SINCRONIZADAS, LOGRAR OBJETIVOS ESTABLECIDOS PARA ELLO EXISTEN VARIOS TIPOS DE GERENCIA LA GERENCIA PATRIMONIAL, PRESIONES E IMPOSICIONES QUE LIMITEN LA TOMA DE DECISIONES COMPARTIDAS SIEMPRE BUSCANDO RESULTADOS PRODUCTIVOS PARA LA EMPRESA (LOGRO DE OBJETIVOS), LOGRAR OBJETIVOS ESTABLECIDOS PARA ELLO EXISTEN VARIOS TIPOS DE GERENCIA LA GERENCIA POR OBJETIVOS, COORDINAR RECURSOS: PLANEACIÓN, ORGANIZACIÓN, DIRECCIÓN Y CONTROL CON EL FIN LOGRAR OBJETIVOS ESTABLECIDOS, LOGRAR OBJETIVOS ESTABLECIDOS PARA ELLO EXISTEN VARIOS TIPOS DE GERENCIA LA GERENCIA POLÍTICA, DONDE EL GERENTE UTILIZA COMO MOTOR DE LOGROS LA ESTRUCTURA Y EL RECURSO HUMANO PARA EL LOGRO DE OBJETIVOS POR MEDIO DE LA PARTICIPACIÓN, SOLIDARIDAD Y CONSENSO. MEDIANTE UN PROCESO SISTEMÁTICO QUE HACE POSIBLE METAS EMPRESARIALES Y SOCIALES DE UNA EMPRESA, GERENCIA FUNCIONES REPRESENTAR A LA SOCIEDAD FRENTE A TERCEROS, OPORTUNIDAD DE COMPARTIR RESPONSABILIDADES SIN PRESIONES E IMPOSICIONES QUE LIMITEN LA TOMA DE DECISIONES COMPARTIDAS, GERENCIA FUNCIONES COORDINAR RECURSOS: PLANEACIÓN, ORGANIZACIÓN, DIRECCIÓN Y CONTROL