WARNING:
JavaScript is turned OFF. None of the links on this concept map will
work until it is reactivated.
If you need help turning JavaScript On, click here.
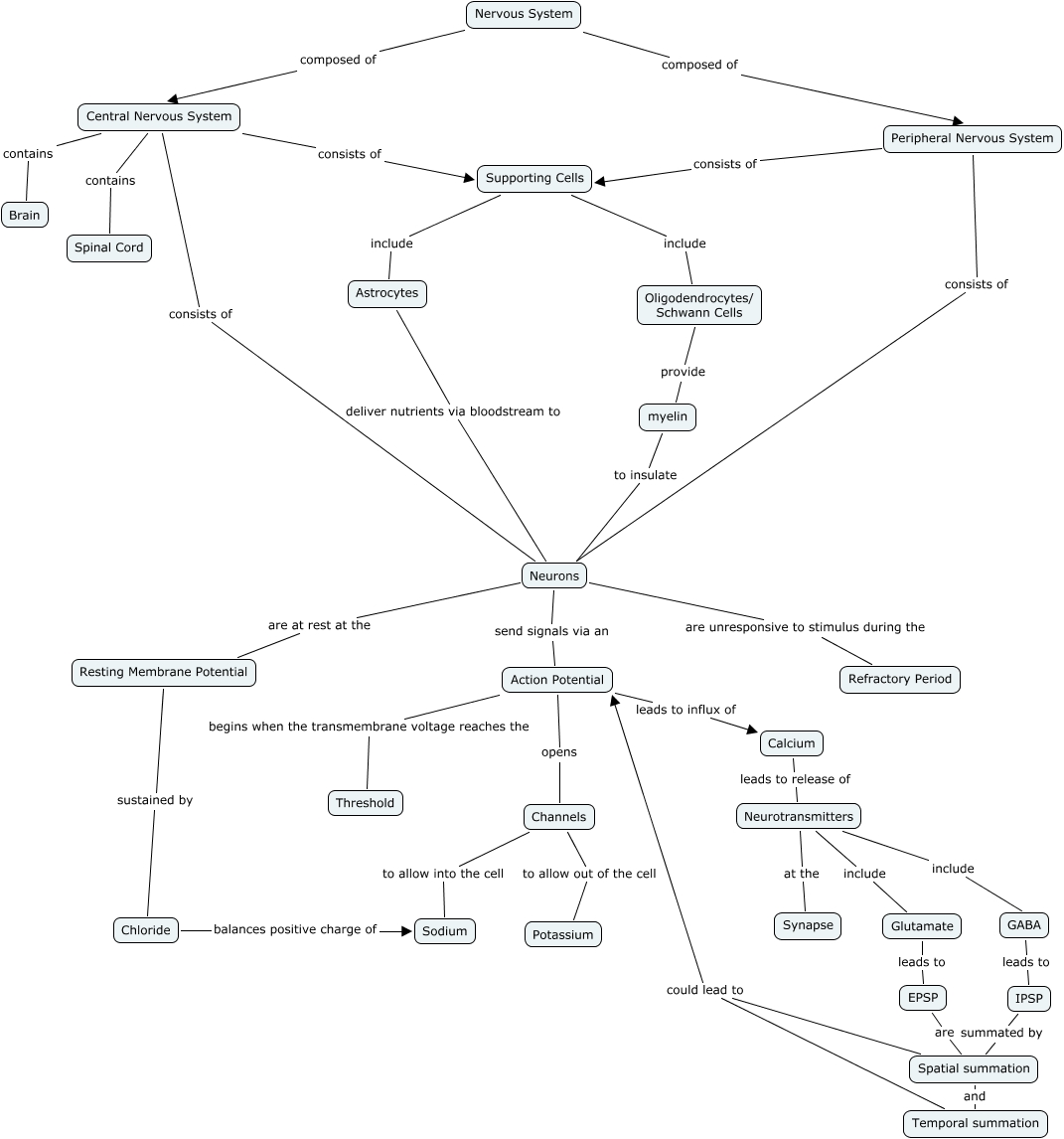
This Concept Map, created with IHMC CmapTools, has information related to: Chapter 11-Nervous System, Astrocytes deliver nutrients via bloodstream to Neurons, Neurons are at rest at the Resting Membrane Potential, Central Nervous System contains Brain, myelin to insulate Neurons, Central Nervous System consists of Neurons, Glutamate leads to EPSP, Central Nervous System consists of Supporting Cells, Channels to allow out of the cell Potassium, EPSP are Spatial summation, IPSP summated by Spatial summation, Nervous System composed of Central Nervous System, GABA leads to IPSP, Supporting Cells include Oligodendrocytes/ Schwann Cells, Neurotransmitters include Glutamate, Supporting Cells include Astrocytes, Peripheral Nervous System consists of Supporting Cells, Spatial summation could lead to Action Potential, Central Nervous System contains Spinal Cord, Neurotransmitters include GABA, Neurotransmitters at the Synapse