WARNING:
JavaScript is turned OFF. None of the links on this concept map will
work until it is reactivated.
If you need help turning JavaScript On, click here.
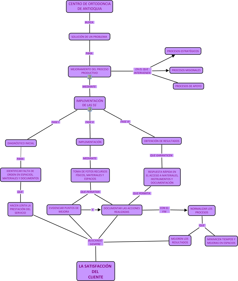
Este Cmap, tiene información relacionada con: TRABAJO PRÁCTICO CENTRO DE ORTODONCIA DE ANTIOQUIA, IDENTIFICAR FALTA DE ORDEN EN ESPACIOS, MATERIALES Y DOCUMENTOS QUE HACEN LENTA LA PRESTACIÓN DEL SERVICIO, IMPLEMENTACIÓN MEDIANTE TOMA DE FOTOS RECURSOS FÍSICOS, MATERIALES Y ESPACIOS, IMPLEMENTACIÓN DE LAS 5S´ FASE III OBTENCIÓN DE RESULTADOS, MEJOREN LOS RESULTADOS BUSCANDO SIEMPRE LA SATISFACCIÓN DEL CLIENTE, DIAGNÓSTICO INICIAL PARA IDENTIFICAR FALTA DE ORDEN EN ESPACIOS, MATERIALES Y DOCUMENTOS, IMPLEMENTACIÓN DE LAS 5S´ FASE I DIAGNÓSTICO INICIAL, SOLUCIÓN DE UN PROBLEMA PARA MEJORAMIENTO DEL PROCESO PRODUCTIVO, TOMA DE FOTOS RECURSOS FÍSICOS, MATERIALES Y ESPACIOS QUE PERMITAN DOCUMENTAR LAS ACCIONES REALIZADAS, DOCUMENTAR LAS ACCIONES REALIZADAS CON EL FIN NORMALIZAR LOS PROCESOS, EVIDENCIAR PUNTOS DE MEJORA Y DOCUMENTAR LAS ACCIONES REALIZADAS, RESPUESTA RÁPIDA EN EL ACCESO A MATERIALES, INSTRUMENTOS Y DOCUMENTACIÓN QUE PERMITA DOCUMENTAR LAS ACCIONES REALIZADAS, DOCUMENTAR LAS ACCIONES REALIZADAS BUSCANDO SIEMPRE LA SATISFACCIÓN DEL CLIENTE, NORMALIZAR LOS PROCESOS QUE MINIMICEN TIEMPOS Y MEJORAS EN ESPACIOS, NORMALIZAR LOS PROCESOS QUE MEJOREN LOS RESULTADOS, OBTENCIÓN DE RESULTADOS QUE GARANTICEN RESPUESTA RÁPIDA EN EL ACCESO A MATERIALES, INSTRUMENTOS Y DOCUMENTACIÓN, MEJORAMIENTO DEL PROCESO PRODUCTIVO MEDIANTE IMPLEMENTACIÓN DE LAS 5S´, MEJORAMIENTO DEL PROCESO PRODUCTIVO EN EL QUE INTERVIENEN PROCESOS MISIONALES, MEJORAMIENTO DEL PROCESO PRODUCTIVO EN EL QUE INTERVIENEN PROCESOS ESTRATÉGICOS, CENTRO DE ORTODONCIA DE ANTIOQUIA BUSCA SOLUCIÓN DE UN PROBLEMA, IMPLEMENTACIÓN DE LAS 5S´ FASE II IMPLEMENTACIÓN