WARNING:
JavaScript is turned OFF. None of the links on this concept map will
work until it is reactivated.
If you need help turning JavaScript On, click here.
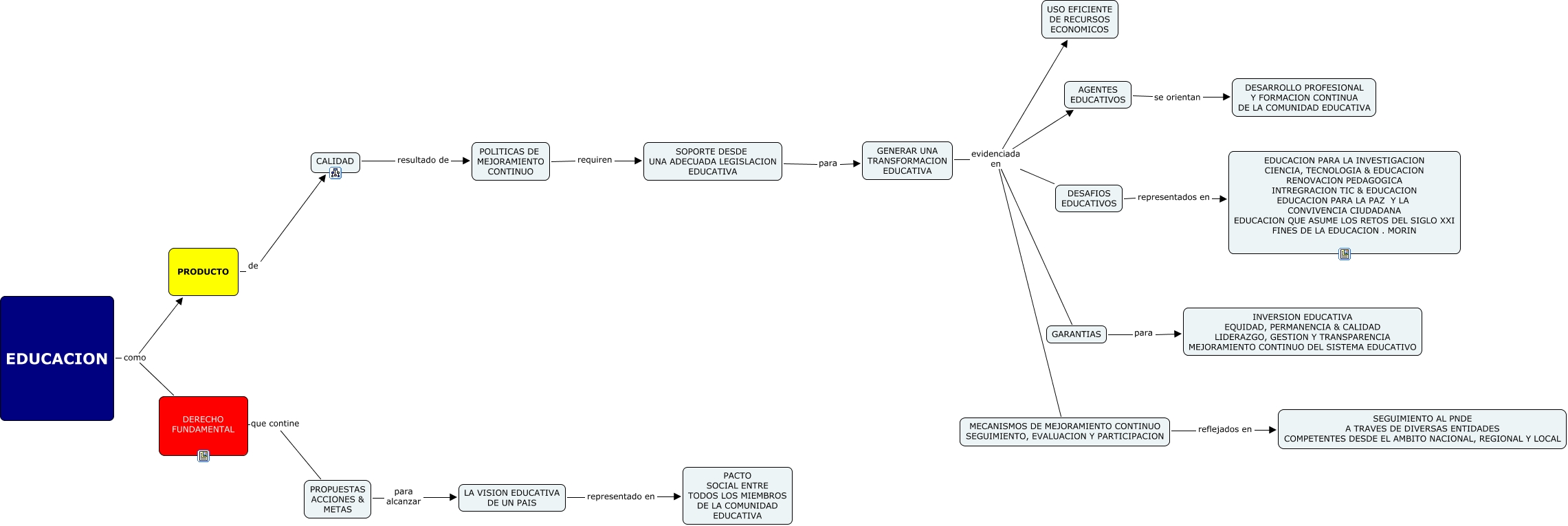
This Concept Map, created with IHMC CmapTools, has information related to: PNDE & LEGISLACION, GENERAR UNA TRANSFORMACION EDUCATIVA evidenciada en MECANISMOS DE MEJORAMIENTO CONTINUO SEGUIMIENTO, EVALUACION Y PARTICIPACION, POLITICAS DE MEJORAMIENTO CONTINUO requiren SOPORTE DESDE UNA ADECUADA LEGISLACION EDUCATIVA, GENERAR UNA TRANSFORMACION EDUCATIVA evidenciada en AGENTES EDUCATIVOS, DESAFIOS EDUCATIVOS representados en EDUCACION PARA LA INVESTIGACION CIENCIA, TECNOLOGIA & EDUCACION RENOVACION PEDAGOGICA INTREGRACION TIC & EDUCACION EDUCACION PARA LA PAZ Y LA CONVIVENCIA CIUDADANA EDUCACION QUE ASUME LOS RETOS DEL SIGLO XXI FINES DE LA EDUCACION . MORIN, GARANTIAS para INVERSION EDUCATIVA EQUIDAD, PERMANENCIA & CALIDAD LIDERAZGO, GESTION Y TRANSPARENCIA MEJORAMIENTO CONTINUO DEL SISTEMA EDUCATIVO, GENERAR UNA TRANSFORMACION EDUCATIVA evidenciada en GARANTIAS, CALIDAD resultado de POLITICAS DE MEJORAMIENTO CONTINUO, PRODUCTO de CALIDAD, AGENTES EDUCATIVOS se orientan DESARROLLO PROFESIONAL Y FORMACION CONTINUA DE LA COMUNIDAD EDUCATIVA, PROPUESTAS ACCIONES & METAS para alcanzar LA VISION EDUCATIVA DE UN PAIS, SOPORTE DESDE UNA ADECUADA LEGISLACION EDUCATIVA para GENERAR UNA TRANSFORMACION EDUCATIVA, GENERAR UNA TRANSFORMACION EDUCATIVA evidenciada en USO EFICIENTE DE RECURSOS ECONOMICOS, EDUCACION como DERECHO FUNDAMENTAL, MECANISMOS DE MEJORAMIENTO CONTINUO SEGUIMIENTO, EVALUACION Y PARTICIPACION reflejados en SEGUIMIENTO AL PNDE A TRAVES DE DIVERSAS ENTIDADES COMPETENTES DESDE EL AMBITO NACIONAL, REGIONAL Y LOCAL, GENERAR UNA TRANSFORMACION EDUCATIVA evidenciada en DESAFIOS EDUCATIVOS, DERECHO FUNDAMENTAL que contine PROPUESTAS ACCIONES & METAS, EDUCACION como PRODUCTO, LA VISION EDUCATIVA DE UN PAIS representado en PACTO SOCIAL ENTRE TODOS LOS MIEMBROS DE LA COMUNIDAD EDUCATIVA