WARNING:
JavaScript is turned OFF. None of the links on this concept map will
work until it is reactivated.
If you need help turning JavaScript On, click here.
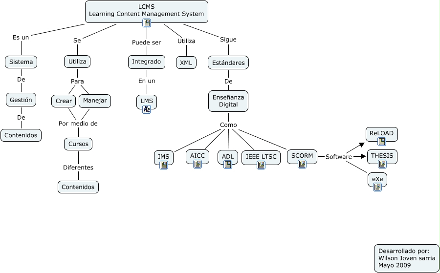
Este Cmap, tiene información relacionada con: 5.LCMS, SCORM Software ReLOAD, Enseñanza Digital Como SCORM, LCMS Learning Content Management System Sigue Estándares, Estándares De Enseñanza Digital, Utiliza Para Manejar, LCMS Learning Content Management System Puede ser Integrado, LCMS Learning Content Management System Es un Sistema, Sistema De Gestión, SCORM Software THESIS, Enseñanza Digital Como ADL, Gestión De Contenidos, Enseñanza Digital Como IMS, LCMS Learning Content Management System Se Utiliza, LCMS Learning Content Management System Utiliza XML, Manejar Por medio de Cursos, Cursos Diferentes Contenidos, Enseñanza Digital Como AICC, SCORM Software eXe, Utiliza Para Crear, Crear Por medio de Cursos