WARNING:
JavaScript is turned OFF. None of the links on this concept map will
work until it is reactivated.
If you need help turning JavaScript On, click here.
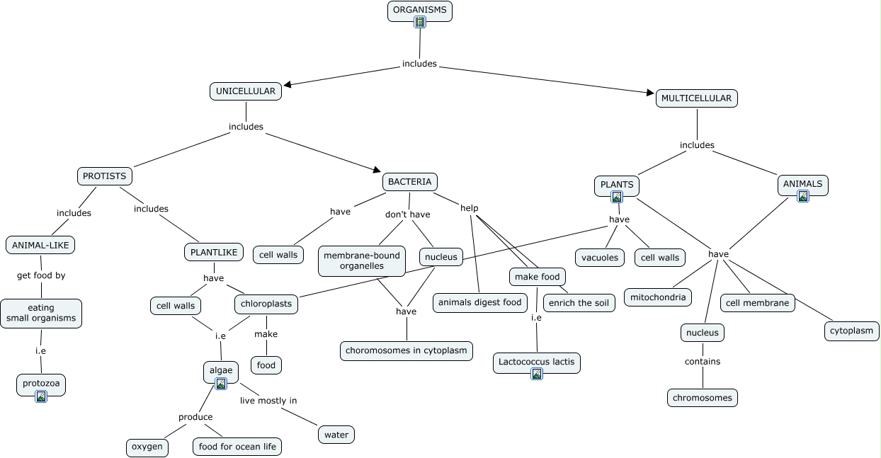
This Concept Map, created with IHMC CmapTools, has information related to: LIVING ORGANISMS, PROTISTS includes ANIMAL-LIKE, ANIMALS have cell membrane, BACTERIA help animals digest food, nucleus have choromosomes in cytoplasm, ANIMALS have mitochondria, make food i.e Lactococcus lactis, cell walls i.e algae, PLANTS have mitochondria, chloroplasts i.e algae, algae live mostly in water, algae produce oxygen, ORGANISMS includes MULTICELLULAR, chloroplasts have vacuoles, chloroplasts make food, eating small organisms i.e protozoa, BACTERIA don't have membrane-bound organelles, PLANTS have vacuoles, PLANTLIKE have cell walls, ANIMALS have nucleus, PLANTS have nucleus