WARNING:
JavaScript is turned OFF. None of the links on this concept map will
work until it is reactivated.
If you need help turning JavaScript On, click here.
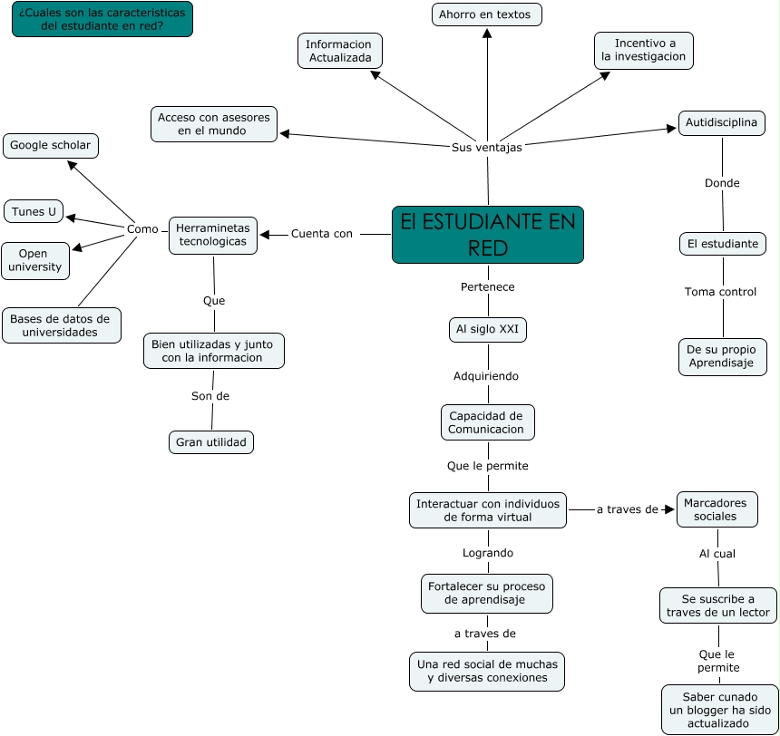
Este Cmap, tiene información relacionada con: ESTUDIANTE EN RED, El ESTUDIANTE EN RED Sus ventajas Autidisciplina, Herraminetas tecnologicas Como Bases de datos de universidades, Marcadores sociales Al cual Se suscribe a traves de un lector, Herraminetas tecnologicas Como Google scholar, Al siglo XXI Adquiriendo Capacidad de Comunicacion, Herraminetas tecnologicas Como Open university, Interactuar con individuos de forma virtual a traves de Marcadores sociales, El ESTUDIANTE EN RED Sus ventajas Informacion Actualizada, Autidisciplina Donde El estudiante, El estudiante Toma control De su propio Aprendisaje, El ESTUDIANTE EN RED Cuenta con Herraminetas tecnologicas, Interactuar con individuos de forma virtual Logrando Fortalecer su proceso de aprendisaje, Se suscribe a traves de un lector Que le permite Saber cunado un blogger ha sido actualizado, El ESTUDIANTE EN RED Sus ventajas Incentivo a la investigacion, El ESTUDIANTE EN RED Sus ventajas Acceso con asesores en el mundo, El ESTUDIANTE EN RED Pertenece Al siglo XXI, El ESTUDIANTE EN RED Sus ventajas Ahorro en textos, Capacidad de Comunicacion Que le permite Interactuar con individuos de forma virtual, Herraminetas tecnologicas Que Bien utilizadas y junto con la informacion, Herraminetas tecnologicas Como Tunes U