WARNING:
JavaScript is turned OFF. None of the links on this concept map will
work until it is reactivated.
If you need help turning JavaScript On, click here.
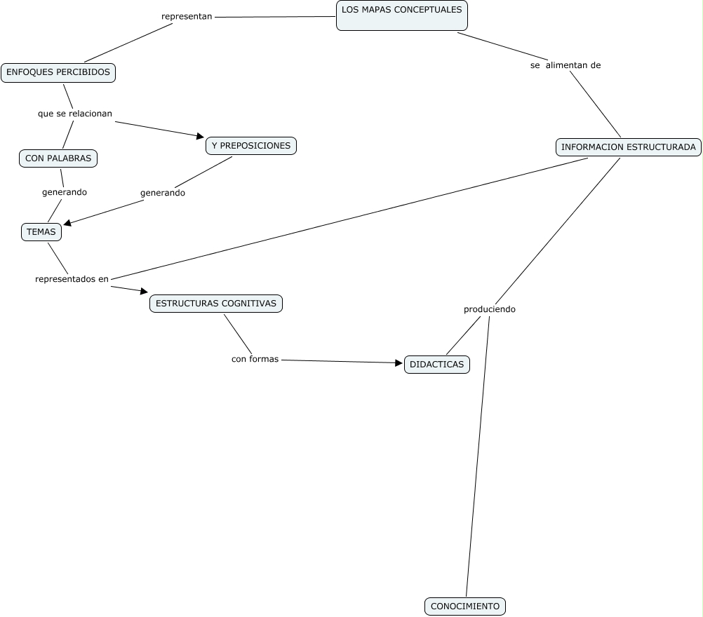
Este Cmap, tiene información relacionada con: Mapas conceptuales Alejandro, ESTRUCTURAS COGNITIVAS con formas DIDACTICAS, TEMAS representados en ESTRUCTURAS COGNITIVAS, INFORMACION ESTRUCTURADA representados en ESTRUCTURAS COGNITIVAS, DIDACTICAS produciendo CONOCIMIENTO, INFORMACION ESTRUCTURADA produciendo CONOCIMIENTO, ENFOQUES PERCIBIDOS que se relacionan CON PALABRAS, LOS MAPAS CONCEPTUALES representan ENFOQUES PERCIBIDOS, LOS MAPAS CONCEPTUALES se alimentan de INFORMACION ESTRUCTURADA, ENFOQUES PERCIBIDOS que se relacionan Y PREPOSICIONES, Y PREPOSICIONES generando TEMAS, CON PALABRAS generando TEMAS