WARNING:
JavaScript is turned OFF. None of the links on this concept map will
work until it is reactivated.
If you need help turning JavaScript On, click here.
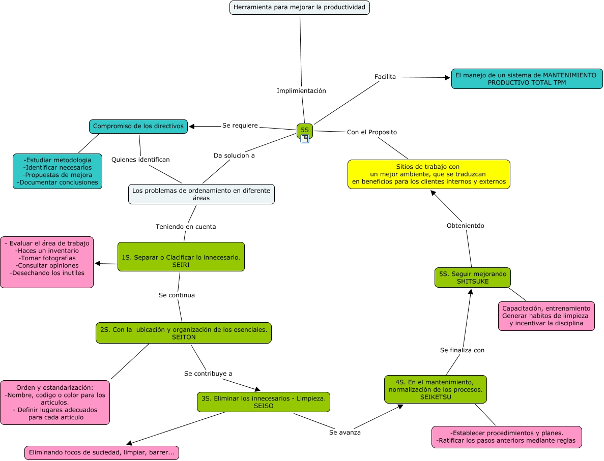
Este Cmap, tiene información relacionada con: Taller 2. Herramienta para mejorar productividad, 5S Facilita El manejo de un sistema de MANTENIMIENTO PRODUCTIVO TOTAL TPM, 4S. En el mantenimiento, normalización de los procesos. SEIKETSU Se finaliza con 5S. Seguir mejorando SHITSUKE, 2S. Con la ubicación y organización de los esenciales. SEITON Se contribuye a 3S. Eliminar los innecesarios - Limpieza. SEISO, 1S. Separar o Clacificar lo innecesario. SEIRI Se continua 2S. Con la ubicación y organización de los esenciales. SEITON, Los problemas de ordenamiento en diferente áreas Teniendo en cuenta 1S. Separar o Clacificar lo innecesario. SEIRI, 4S. En el mantenimiento, normalización de los procesos. SEIKETSU ???? -Establecer procedimientos y planes. -Ratificar los pasos anteriors mediante reglas, 2S. Con la ubicación y organización de los esenciales. SEITON ???? Orden y estandarización: -Nombre, codigo o color para los articulos. - Definir lugares adecuados para cada articulo, 5S. Seguir mejorando SHITSUKE ???? Capacitación, entrenamiento Generar habitos de limpieza y incentivar la disciplina, 5S Con el Proposito Sitios de trabajo con un mejor ambiente, que se traduzcan en beneficios para los clientes internos y externos, 5S Se requiere Compromiso de los directivos, 1S. Separar o Clacificar lo innecesario. SEIRI - Evaluar el área de trabajo -Haces un inventario -Tomar fotografias -Consultar opiniones -Desechando los inutiles, Compromiso de los directivos Quienes identifican Los problemas de ordenamiento en diferente áreas, 5S. Seguir mejorando SHITSUKE Obtenientdo Sitios de trabajo con un mejor ambiente, que se traduzcan en beneficios para los clientes internos y externos, 5S Da solucion a Los problemas de ordenamiento en diferente áreas, 3S. Eliminar los innecesarios - Limpieza. SEISO Se avanza 4S. En el mantenimiento, normalización de los procesos. SEIKETSU, Compromiso de los directivos ???? -Estudiar metodologia -Identificar necesarios -Propuestas de mejora -Documentar conclusiones, 3S. Eliminar los innecesarios - Limpieza. SEISO ???? Eliminando focos de suciedad, limpiar, barrer..., Herramienta para mejorar la productividad Implimientación 5S