WARNING:
JavaScript is turned OFF. None of the links on this concept map will
work until it is reactivated.
If you need help turning JavaScript On, click here.
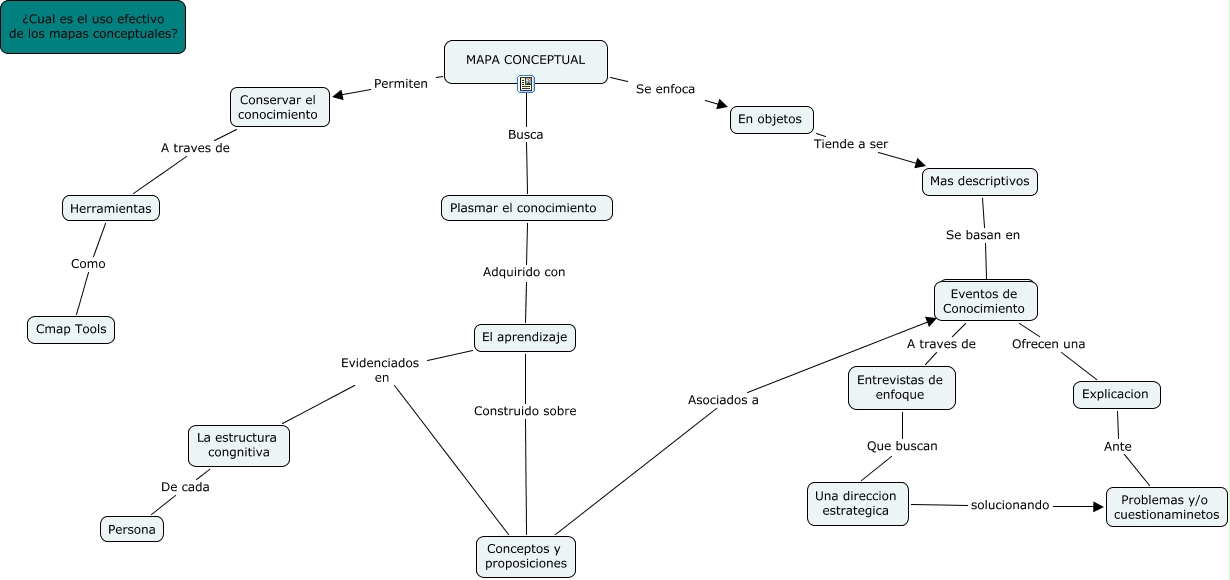
Este Cmap, tiene información relacionada con: FUNDAMENTOS MAPA CONCEPTUAL, Conservar el conocimiento A traves de Herramientas, Entrevistas de enfoque Que buscan Una direccion estrategica, Una direccion estrategica solucionando Problemas y/o cuestionaminetos, La estructura congnitiva De cada Persona, Eventos de Conocimiento A traves de Entrevistas de enfoque, MAPA CONCEPTUAL Se enfoca En objetos, Eventos de Conocimiento Ofrecen una Explicacion, En objetos Tiende a ser Mas descriptivos, Conceptos y proposiciones Asociados a Eventos de conocimiento, El aprendizaje Evidenciados en Conceptos y proposiciones, El aprendizaje Construido sobre Conceptos y proposiciones, MAPA CONCEPTUAL Permiten Conservar el conocimiento, Plasmar el conocimiento Adquirido con El aprendizaje, El aprendizaje Evidenciados en La estructura congnitiva, Herramientas Como Cmap Tools, Explicacion Ante Problemas y/o cuestionaminetos, MAPA CONCEPTUAL Busca Plasmar el conocimiento, Mas descriptivos Se basan en Eventos de Conocimiento