WARNING:
JavaScript is turned OFF. None of the links on this concept map will
work until it is reactivated.
If you need help turning JavaScript On, click here.
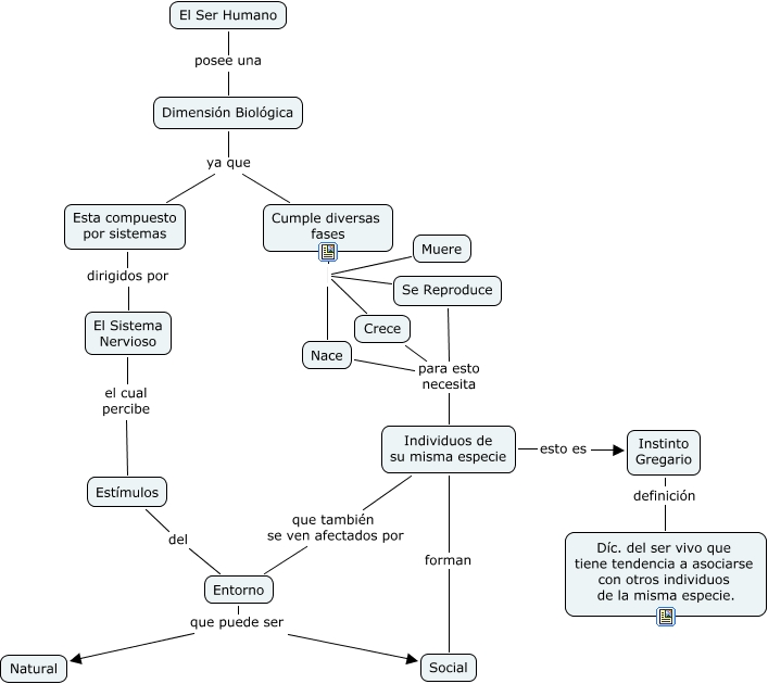
Este Cmap, tiene información relacionada con: bio, Instinto Gregario definición Díc. del ser vivo que tiene tendencia a asociarse con otros individuos de la misma especie., Individuos de su misma especie esto es Instinto Gregario, Cumple diversas fases Muere, Esta compuesto por sistemas dirigidos por El Sistema Nervioso, Cumple diversas fases Se Reproduce, Entorno que también se ven afectados por Individuos de su misma especie, Dimensión Biológica ya que Cumple diversas fases, Cumple diversas fases Crece, Entorno del Estímulos, Individuos de su misma especie forman Social, Dimensión Biológica ya que Esta compuesto por sistemas, El Ser Humano posee una Dimensión Biológica, Entorno que puede ser Social, Cumple diversas fases Nace, Entorno que puede ser Natural, Se Reproduce para esto necesita Individuos de su misma especie, Se Reproduce para esto necesita Nace, Se Reproduce para esto necesita Crece, El Sistema Nervioso el cual percibe Estímulos