WARNING:
JavaScript is turned OFF. None of the links on this concept map will
work until it is reactivated.
If you need help turning JavaScript On, click here.
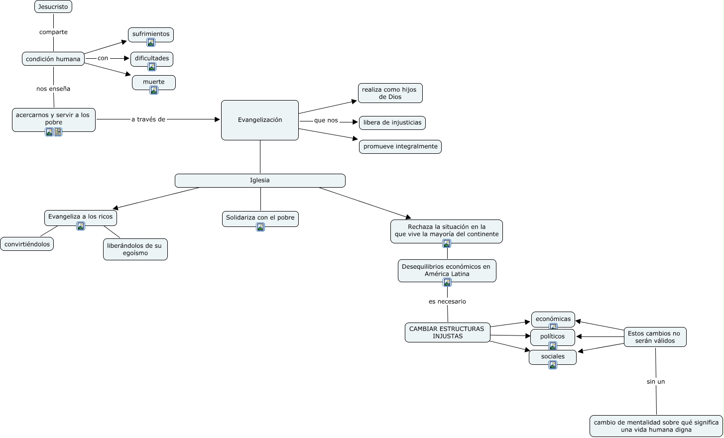
Este Cmap, tiene información relacionada con: el servicio al hermano pobre 2, Rechaza la situación en la que vive la mayoría del continente ???? Desequilibrios económicos en América Latina, CAMBIAR ESTRUCTURAS INJUSTAS ???? económicas, Evangelización que nos libera de injusticias, Estos cambios no serán válidos ???? sociales, CAMBIAR ESTRUCTURAS INJUSTAS ???? políticas, Estos cambios no serán válidos sin un cambio de mentalidad sobre qué significa una vida humana digna, condición humana con dificultades, condición humana ???? muerte, Estos cambios no serán válidos ???? ????, Jesucristo comparte condición humana, Evangeliza a los ricos ???? liberándolos de su egoísmo, condición humana ???? sufrimientos, CAMBIAR ESTRUCTURAS INJUSTAS ???? sociales, Evangelización ???? realiza como hijos de Dios, Evangelización ???? Iglesia, Evangeliza a los ricos ???? convirtiéndolos, Desequilibrios económicos en América Latina es necesario CAMBIAR ESTRUCTURAS INJUSTAS, Estos cambios no serán válidos ???? políticos, acercarnos y servir a los pobre a través de Evangelización, Evangelización ???? promueve integralmente