WARNING:
JavaScript is turned OFF. None of the links on this concept map will
work until it is reactivated.
If you need help turning JavaScript On, click here.
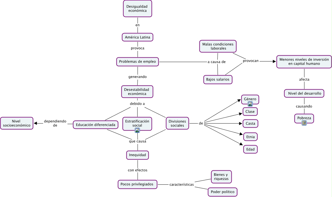
Este Cmap, tiene información relacionada con: concentracion_mabee, Problemas de empleo a causa de Bajos salarios, Pocos privilegiados características Bienes y riquezas, Malas condiciones laborales provocan Menores niveles de inversión en capital humano, Divisiones sociales de Género, Menores niveles de inversión en capital humano afecta Nivel del desarrollo, Problemas de empleo a causa de Malas condiciones laborales, Educación diferenciada que causa Inequidad, Divisiones sociales de Etnia, Desestabilidad económica debido a Educación diferenciada, Desestabilidad económica debido a Estratificación social, Divisiones sociales que causa Inequidad, Divisiones sociales de Edad, Problemas de empleo generando Desestabilidad económica, Desigualdad económica en América Latina, América Latina provoca Problemas de empleo, Bajos salarios provocan Menores niveles de inversión en capital humano, Estratificación social que causa Inequidad, Divisiones sociales de Casta, Pocos privilegiados características Poder político, Divisiones sociales de Clase