WARNING:
JavaScript is turned OFF. None of the links on this concept map will
work until it is reactivated.
If you need help turning JavaScript On, click here.
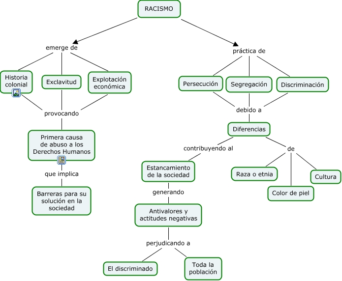
Este Cmap, tiene información relacionada con: racismo_shimi, Historia colonial provocando Primera causa de abuso a los Derechos Humanos, Exclavitud provocando Primera causa de abuso a los Derechos Humanos, Diferencias de Color de piel, Antivalores y actitudes negativas perjudicando a Toda la población, RACISMO emerge de Historia colonial, RACISMO práctica de Persecución, Discriminación debido a Diferencias, Persecución debido a Diferencias, Diferencias contribuyendo al Estancamiento de la sociedad, RACISMO práctica de Segregación, Segregación debido a Diferencias, RACISMO emerge de Exclavitud, Explotación económica provocando Primera causa de abuso a los Derechos Humanos, Diferencias de Raza o etnia, Diferencias de Cultura, RACISMO práctica de Discriminación, RACISMO emerge de Explotación económica, Primera causa de abuso a los Derechos Humanos que implica Barreras para su solución en la sociedad, Antivalores y actitudes negativas perjudicando a El discriminado, Estancamiento de la sociedad generando Antivalores y actitudes negativas